HOME   LIST
‹–   –›

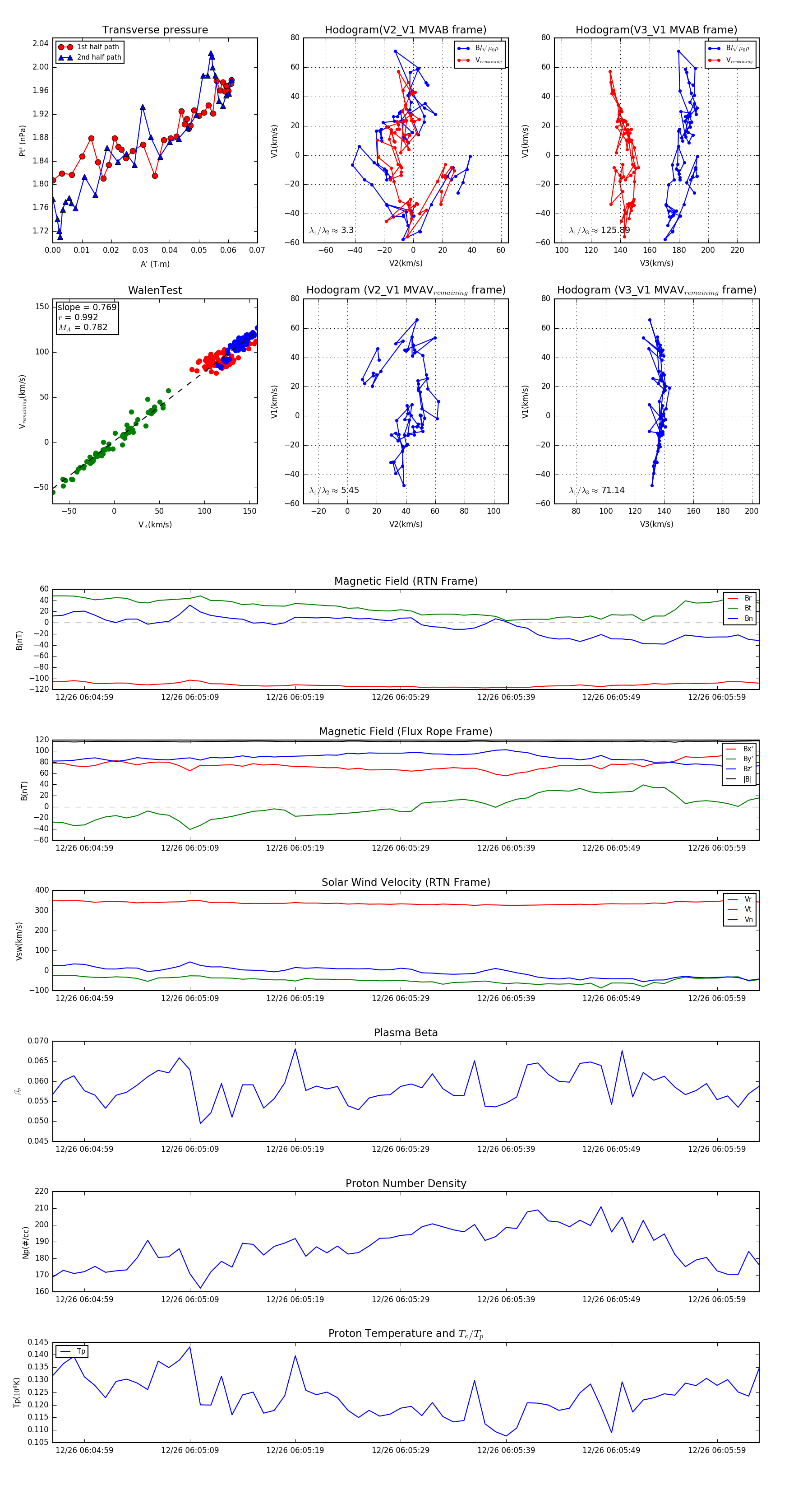
Flux Rope in 2023

Flux Rope Event 2023-12-26 06:04:56 ~ 2023-12-26 06:06:03 (68 seconds)


plot