HOME   LIST
‹–   –›

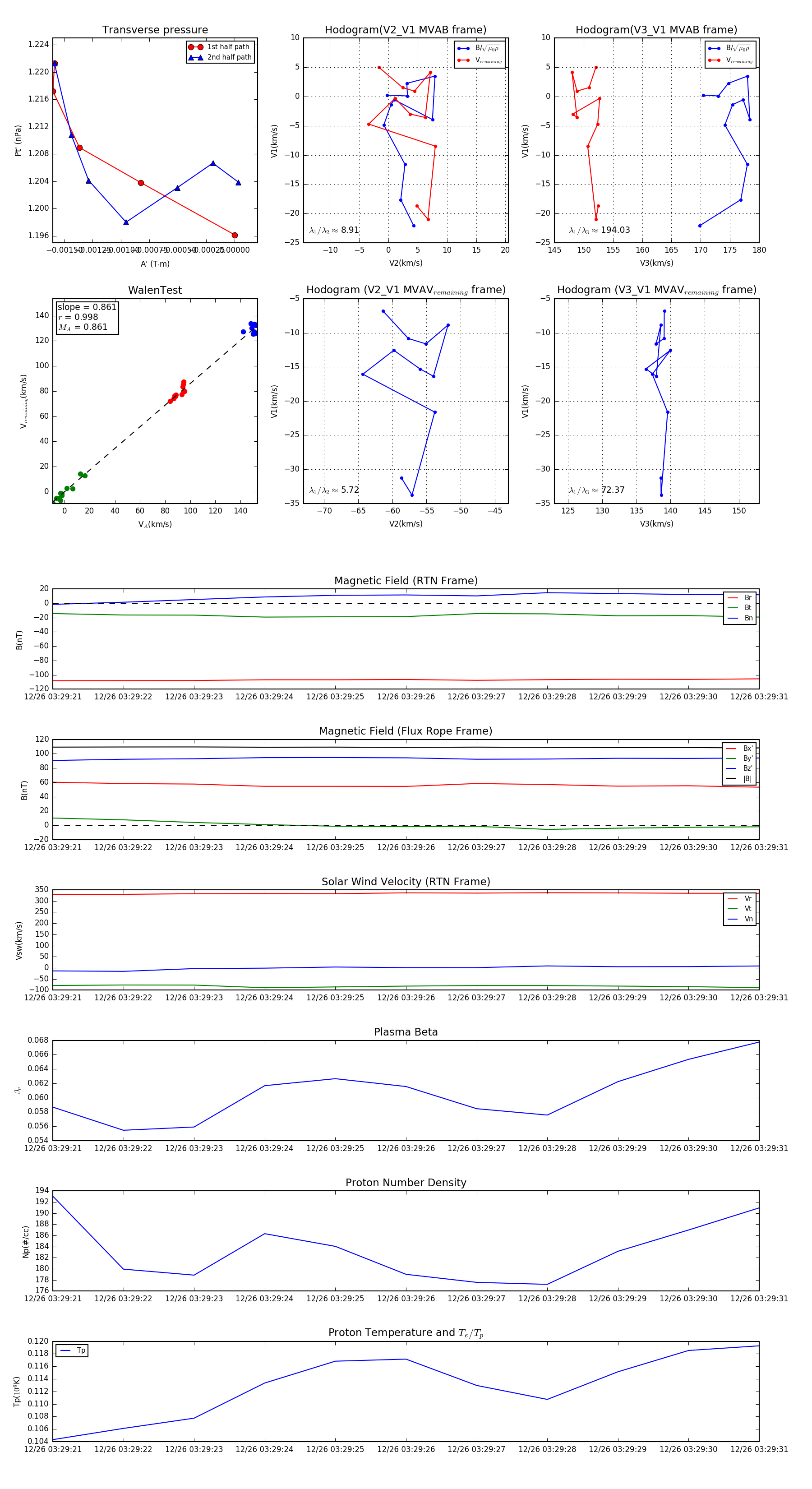
Flux Rope in 2023

Flux Rope Event 2023-12-26 03:29:21 ~ 2023-12-26 03:29:31 (11 seconds)


plot