HOME   LIST
‹–   –›

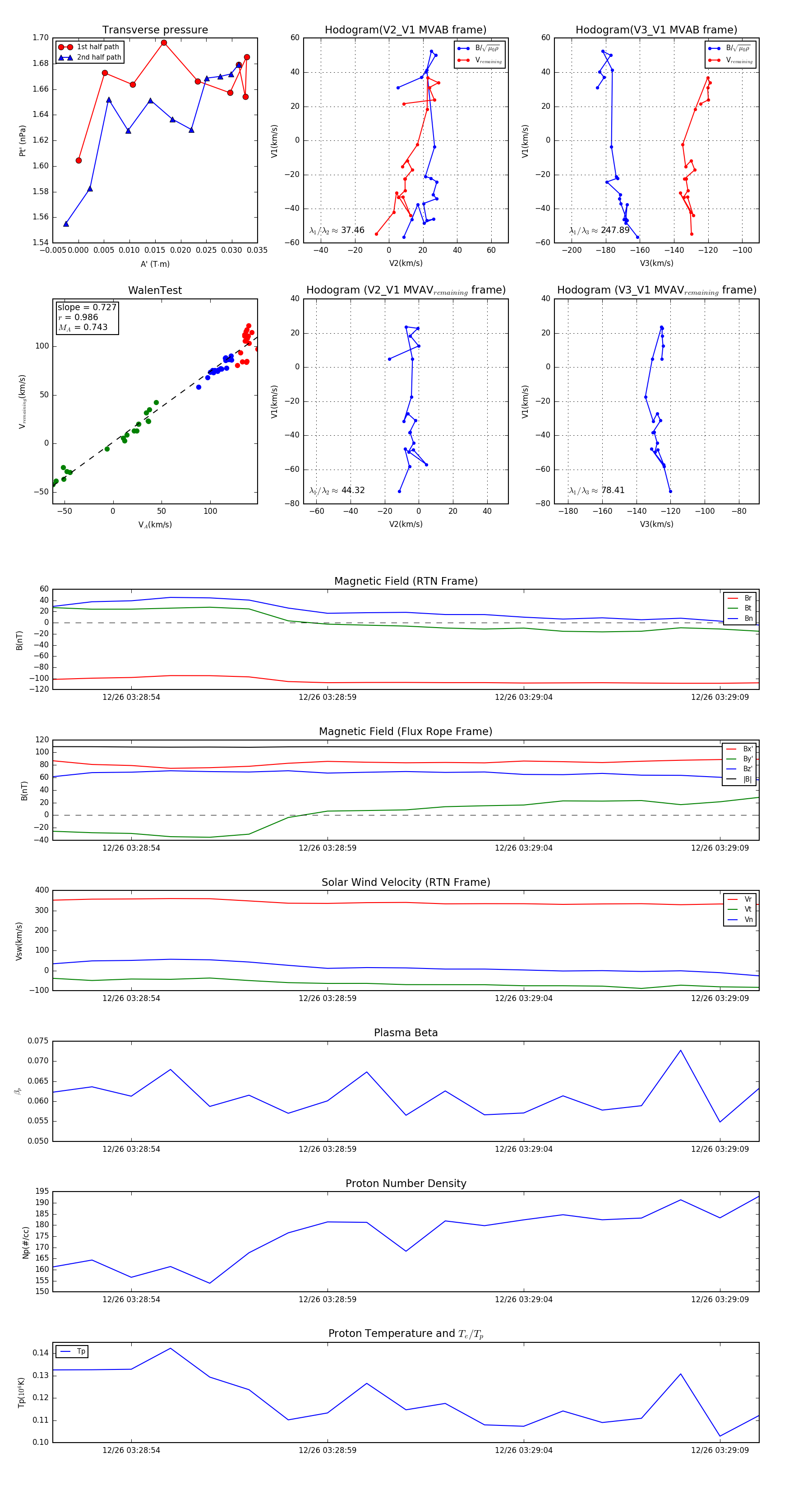
Flux Rope in 2023

Flux Rope Event 2023-12-26 03:28:52 ~ 2023-12-26 03:29:10 (19 seconds)


plot