HOME   LIST
‹–   –›

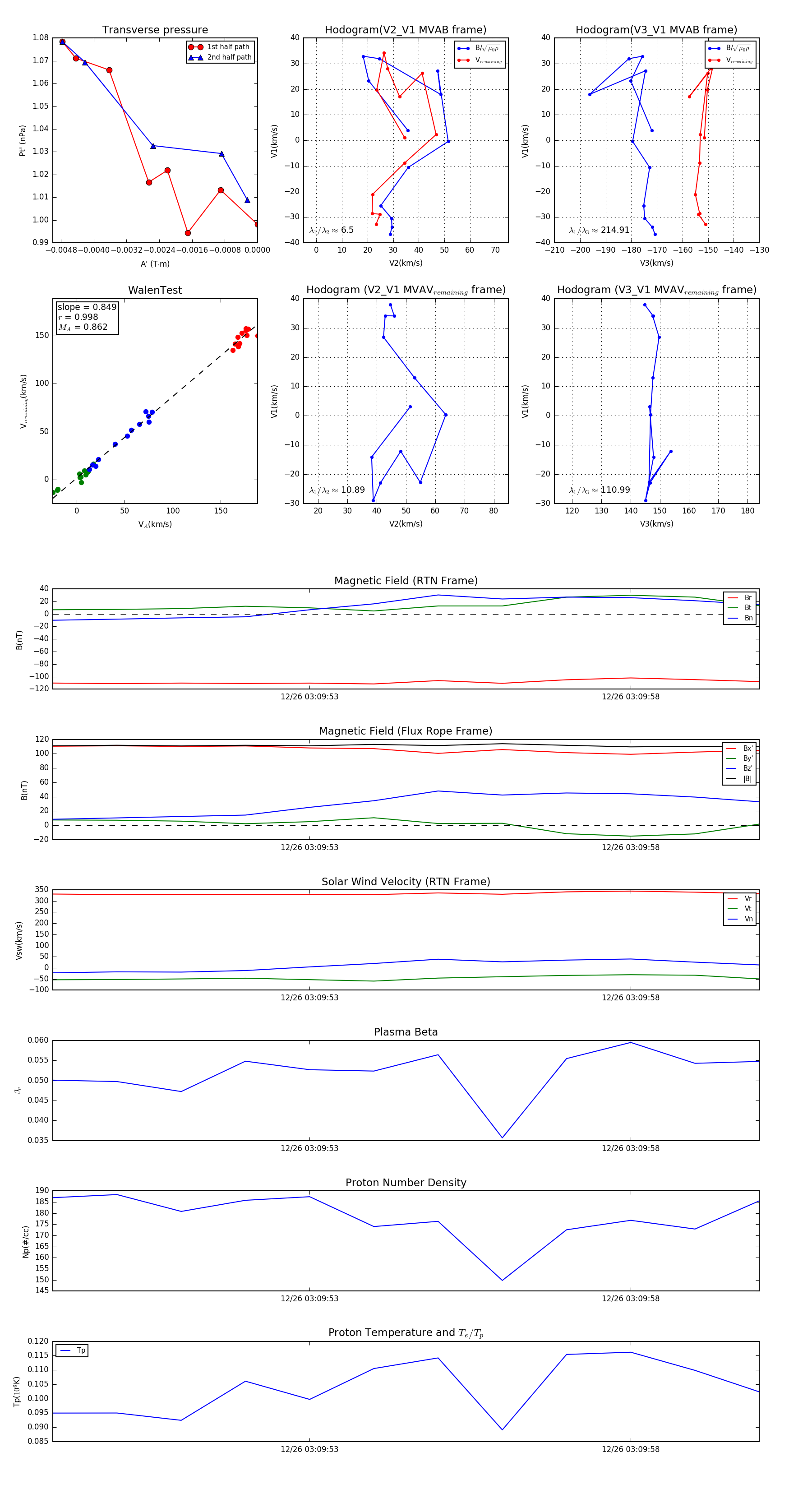
Flux Rope in 2023

Flux Rope Event 2023-12-26 03:09:49 ~ 2023-12-26 03:10:00 (12 seconds)


plot