HOME   LIST
‹–   –›

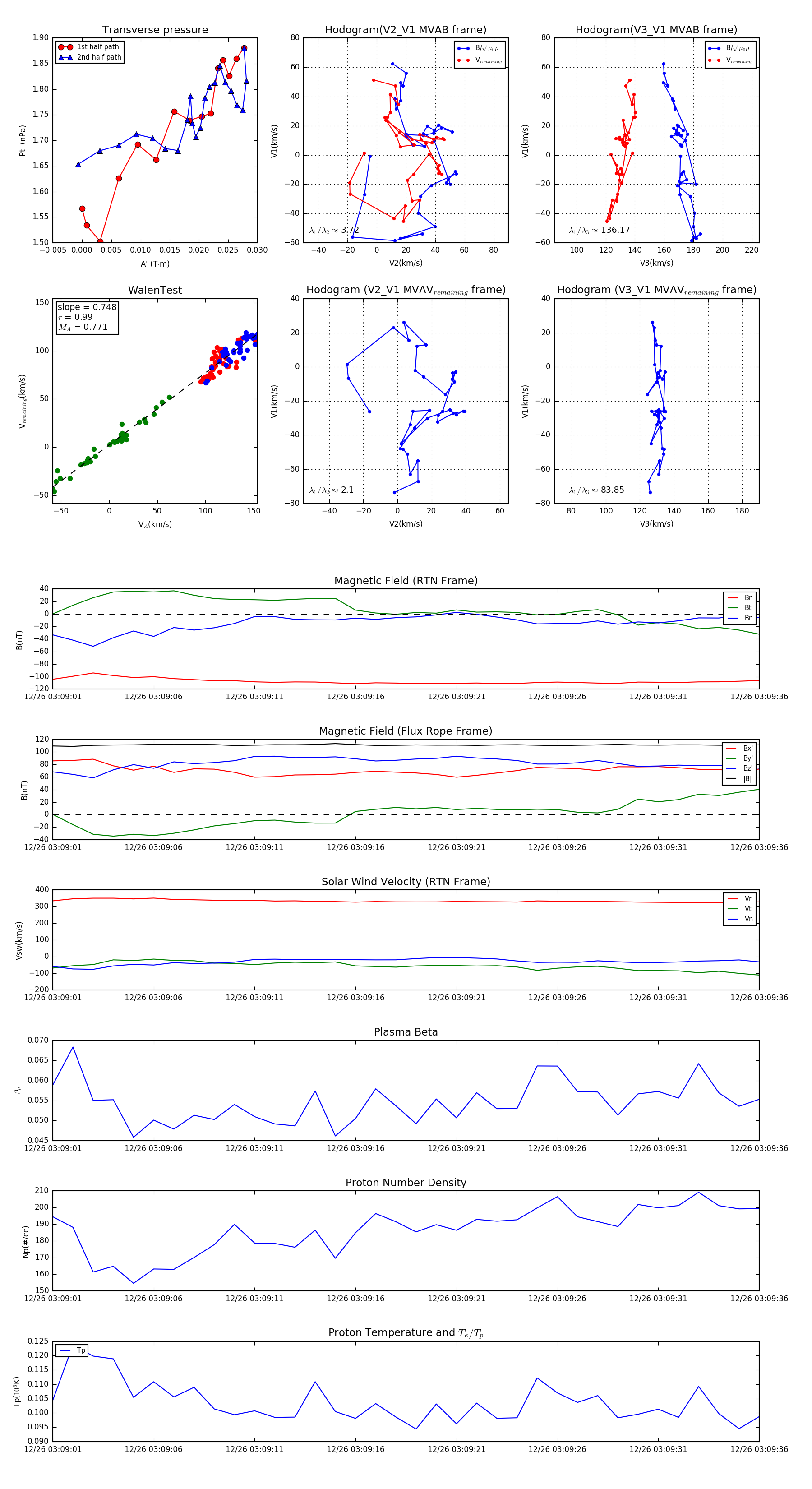
Flux Rope in 2023

Flux Rope Event 2023-12-26 03:09:01 ~ 2023-12-26 03:09:36 (36 seconds)


plot