HOME   LIST
‹–   –›

Flux Rope in 2023

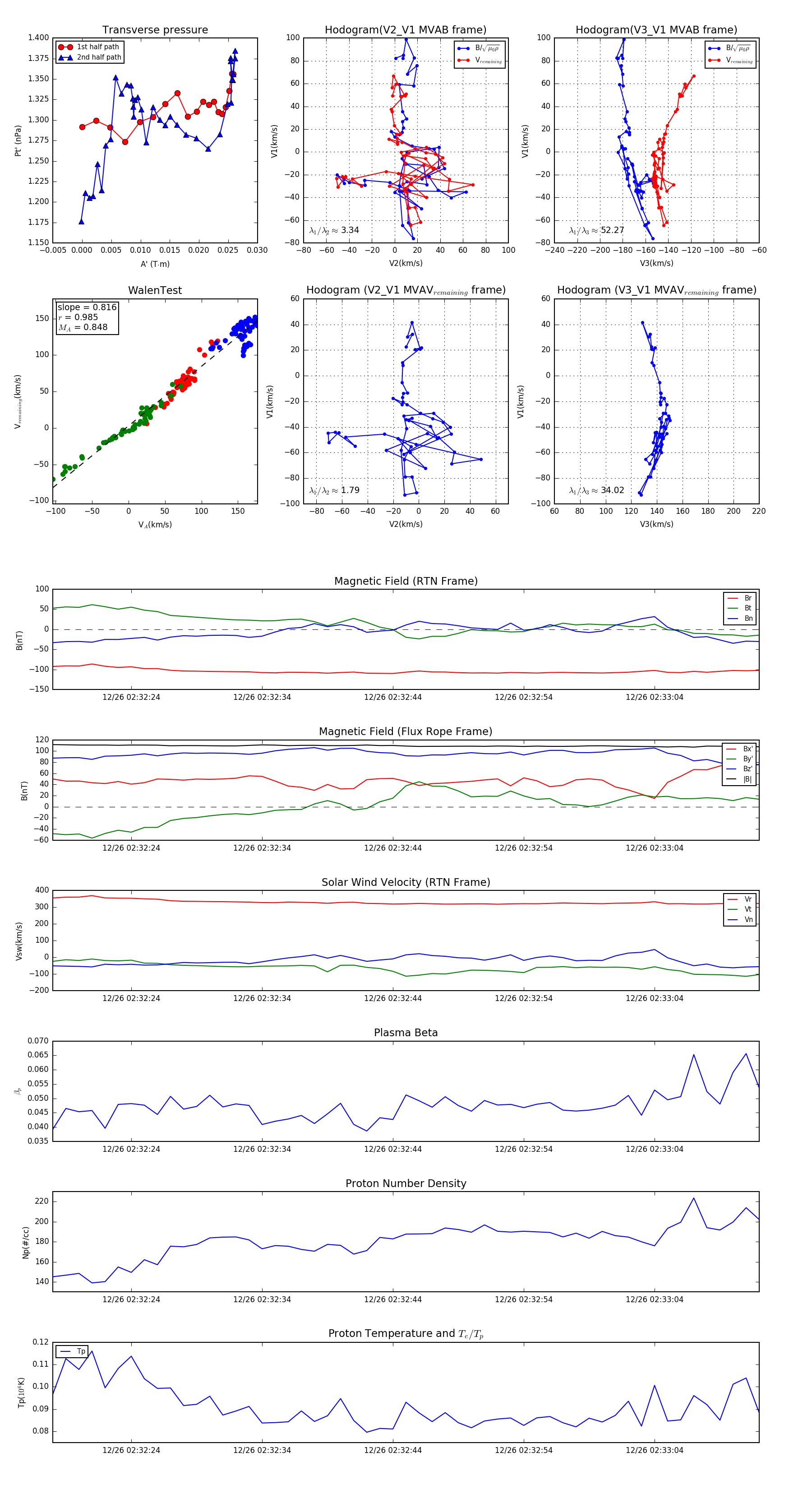
Flux Rope Event 2023-12-26 02:32:18 ~ 2023-12-26 02:33:12 (55 seconds)


plot