HOME   LIST
‹–   –›

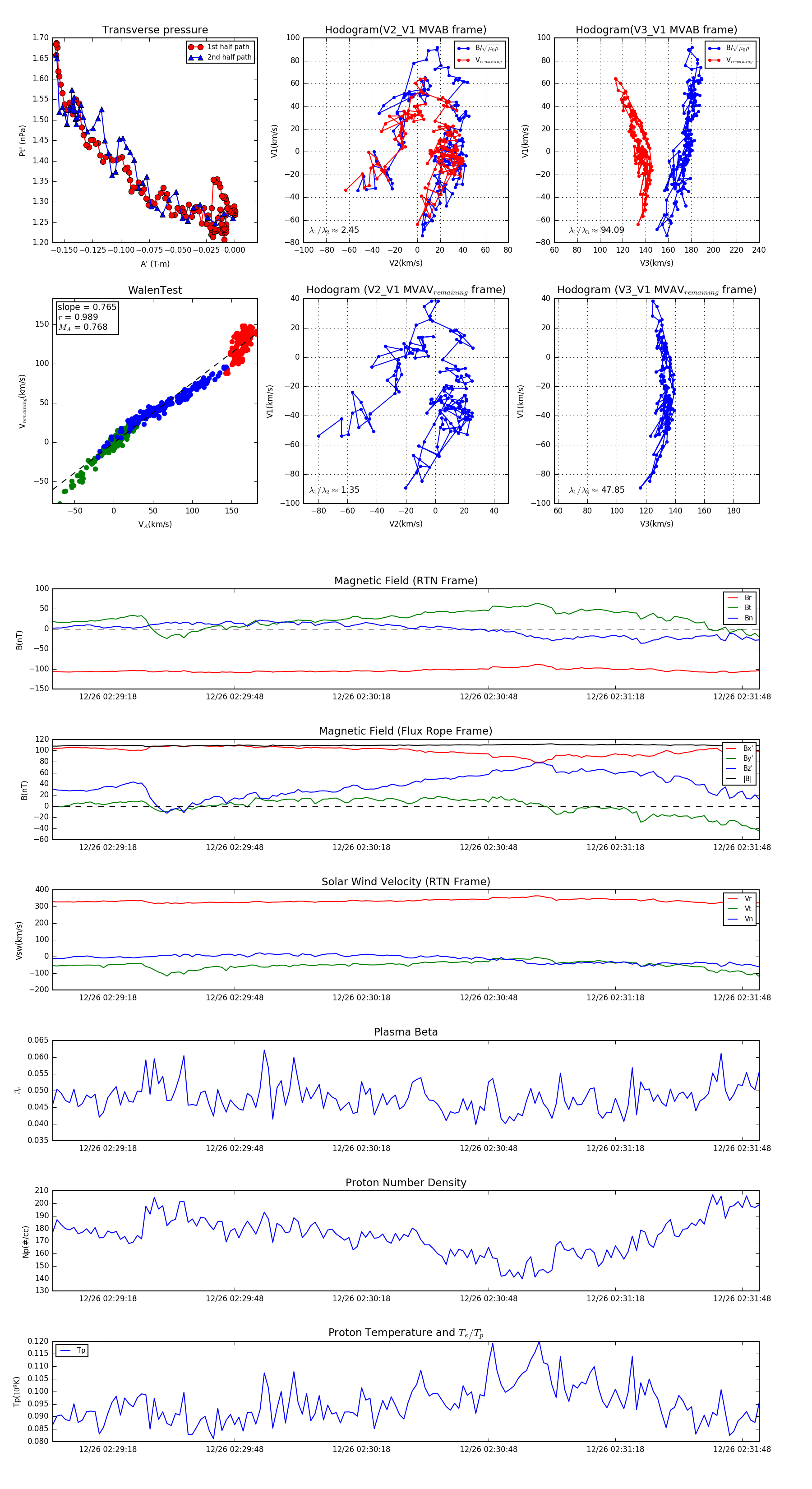
Flux Rope in 2023

Flux Rope Event 2023-12-26 02:29:05 ~ 2023-12-26 02:31:52 (168 seconds)


plot