HOME   LIST
‹–   –›

Flux Rope in 2023

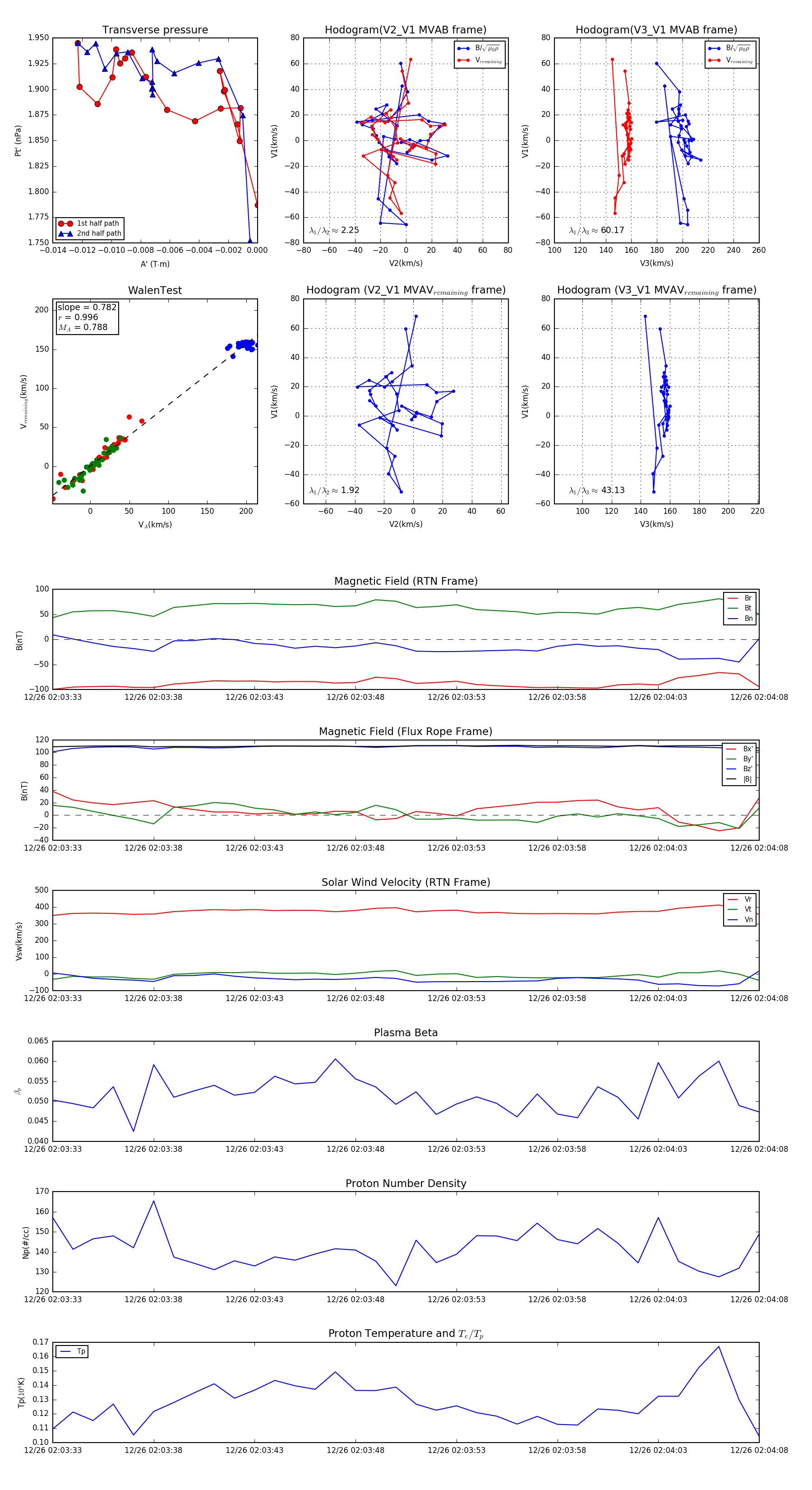
Flux Rope Event 2023-12-26 02:03:33 ~ 2023-12-26 02:04:08 (36 seconds)


plot