HOME   LIST
‹–   –›

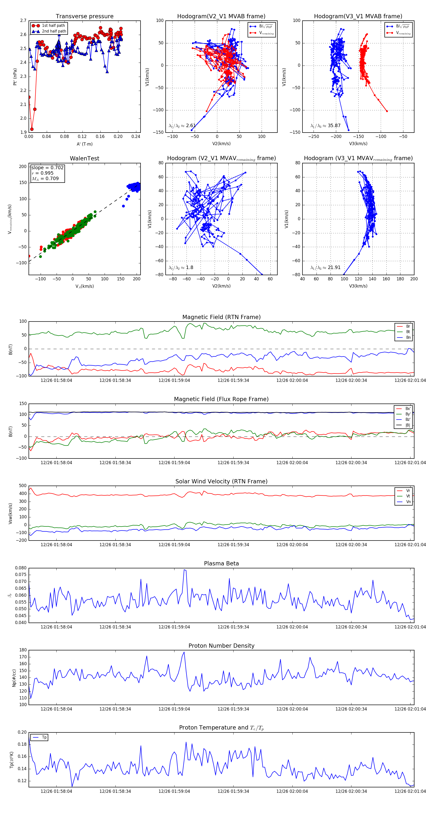
Flux Rope in 2023

Flux Rope Event 2023-12-26 01:57:50 ~ 2023-12-26 02:01:06 (197 seconds)


plot