HOME   LIST
‹–   –›

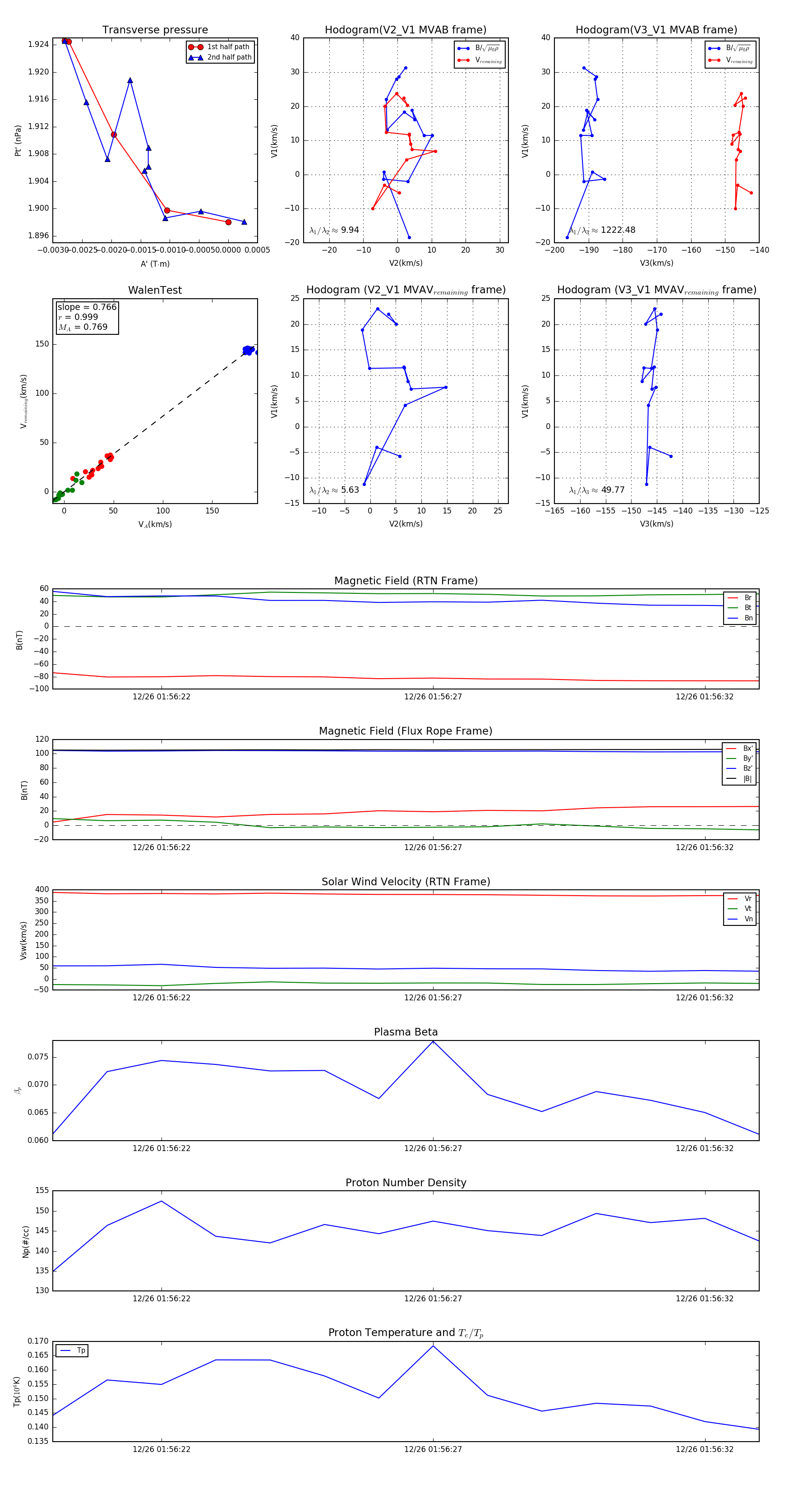
Flux Rope in 2023

Flux Rope Event 2023-12-26 01:56:20 ~ 2023-12-26 01:56:33 (14 seconds)


plot