HOME   LIST
‹–   –›

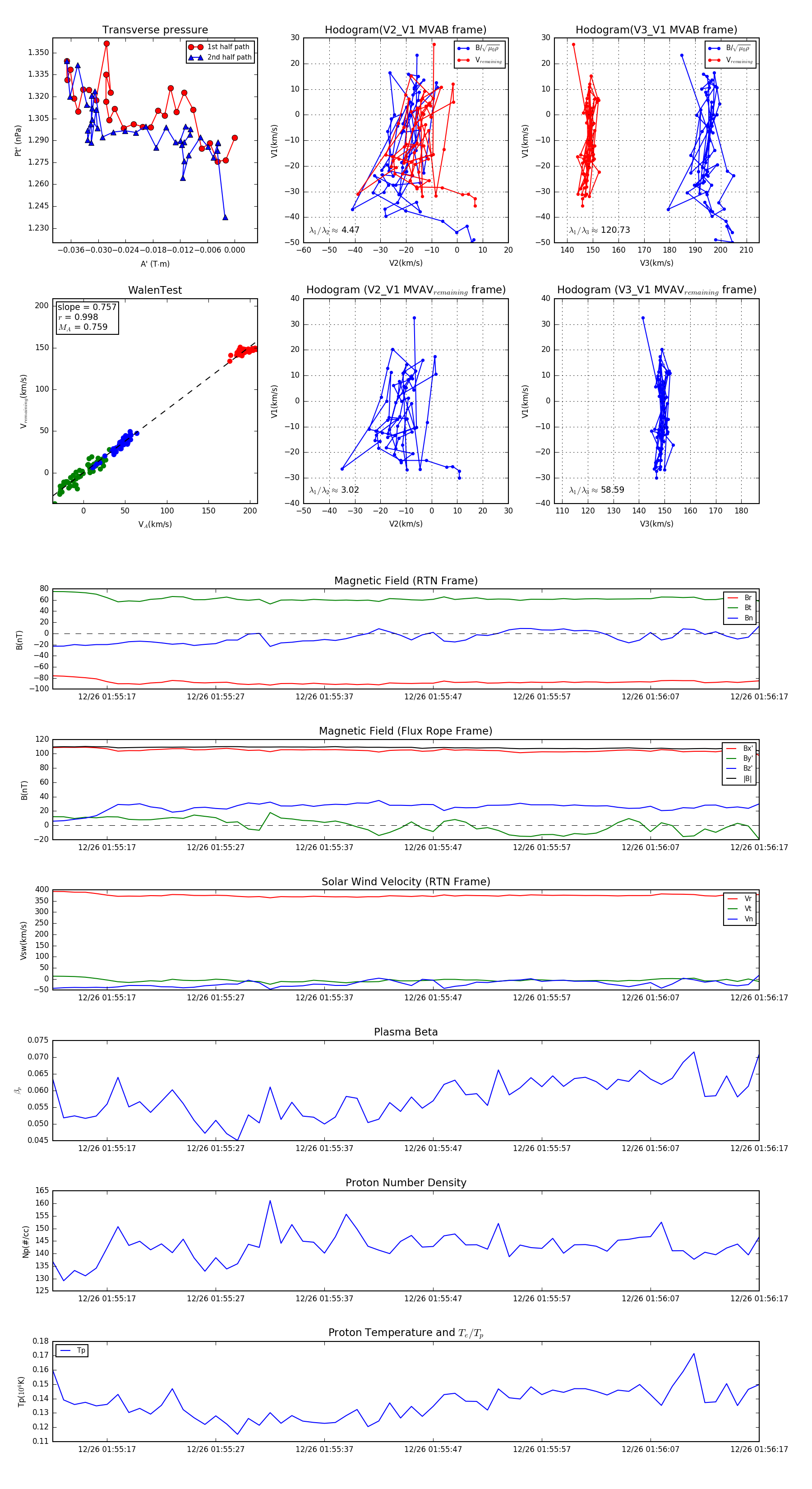
Flux Rope in 2023

Flux Rope Event 2023-12-26 01:55:12 ~ 2023-12-26 01:56:17 (66 seconds)


plot