HOME   LIST
‹–   –›

Flux Rope in 2023

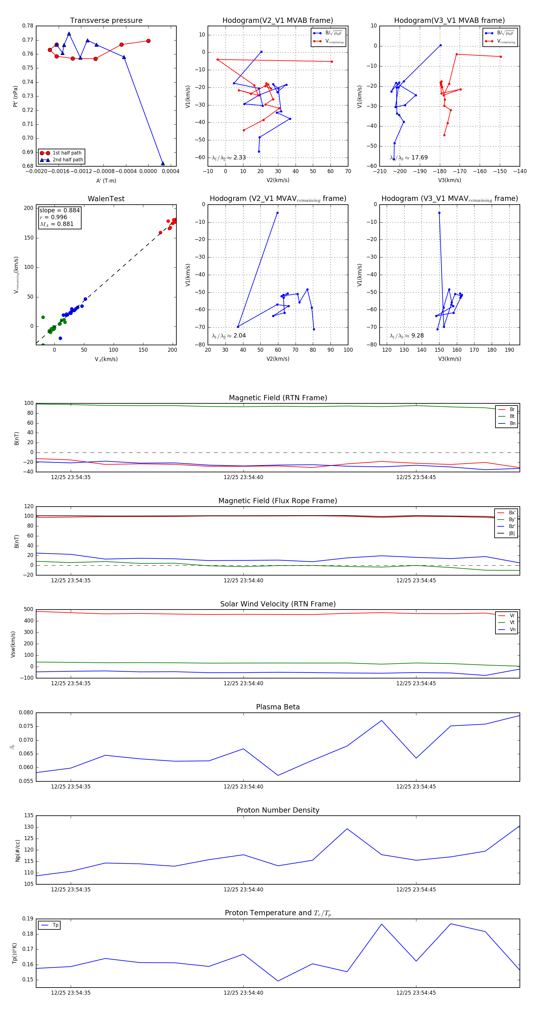
Flux Rope Event 2023-12-25 23:54:34 ~ 2023-12-25 23:54:48 (15 seconds)


plot