HOME   LIST
‹–   –›

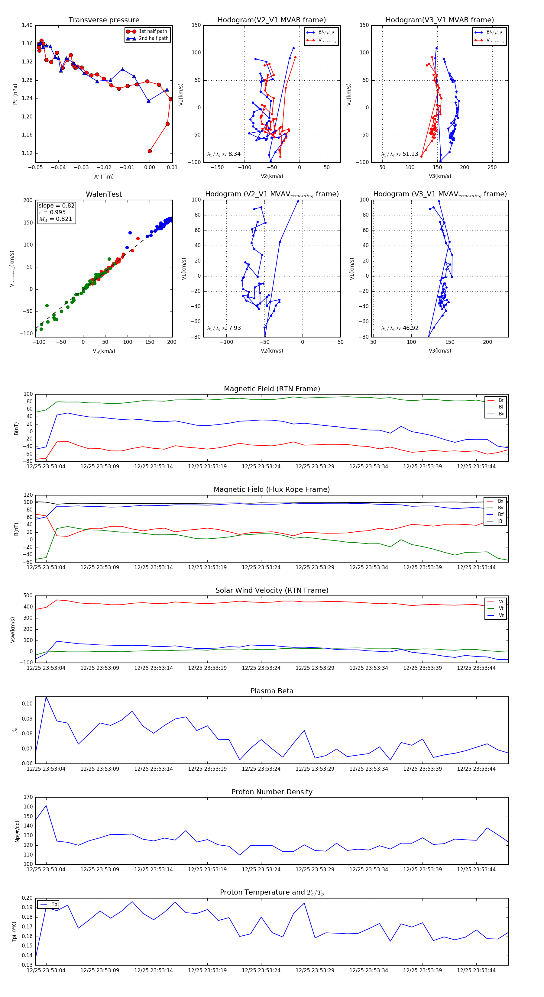
Flux Rope in 2023

Flux Rope Event 2023-12-25 23:53:03 ~ 2023-12-25 23:53:47 (45 seconds)


plot