HOME   LIST
‹–   –›

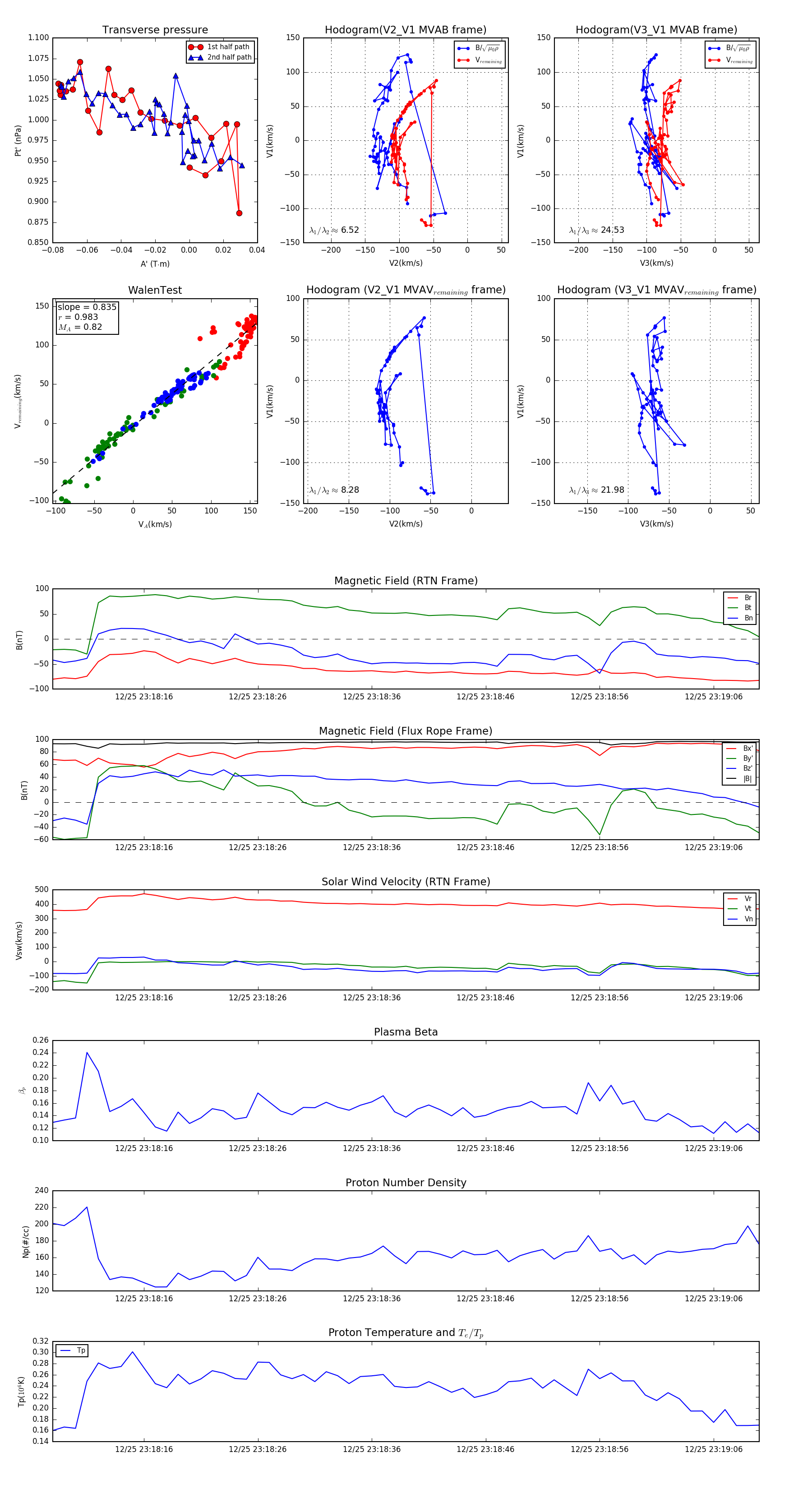
Flux Rope in 2023

Flux Rope Event 2023-12-25 23:18:08 ~ 2023-12-25 23:19:10 (63 seconds)


plot