HOME   LIST
‹–   –›

Flux Rope in 2023

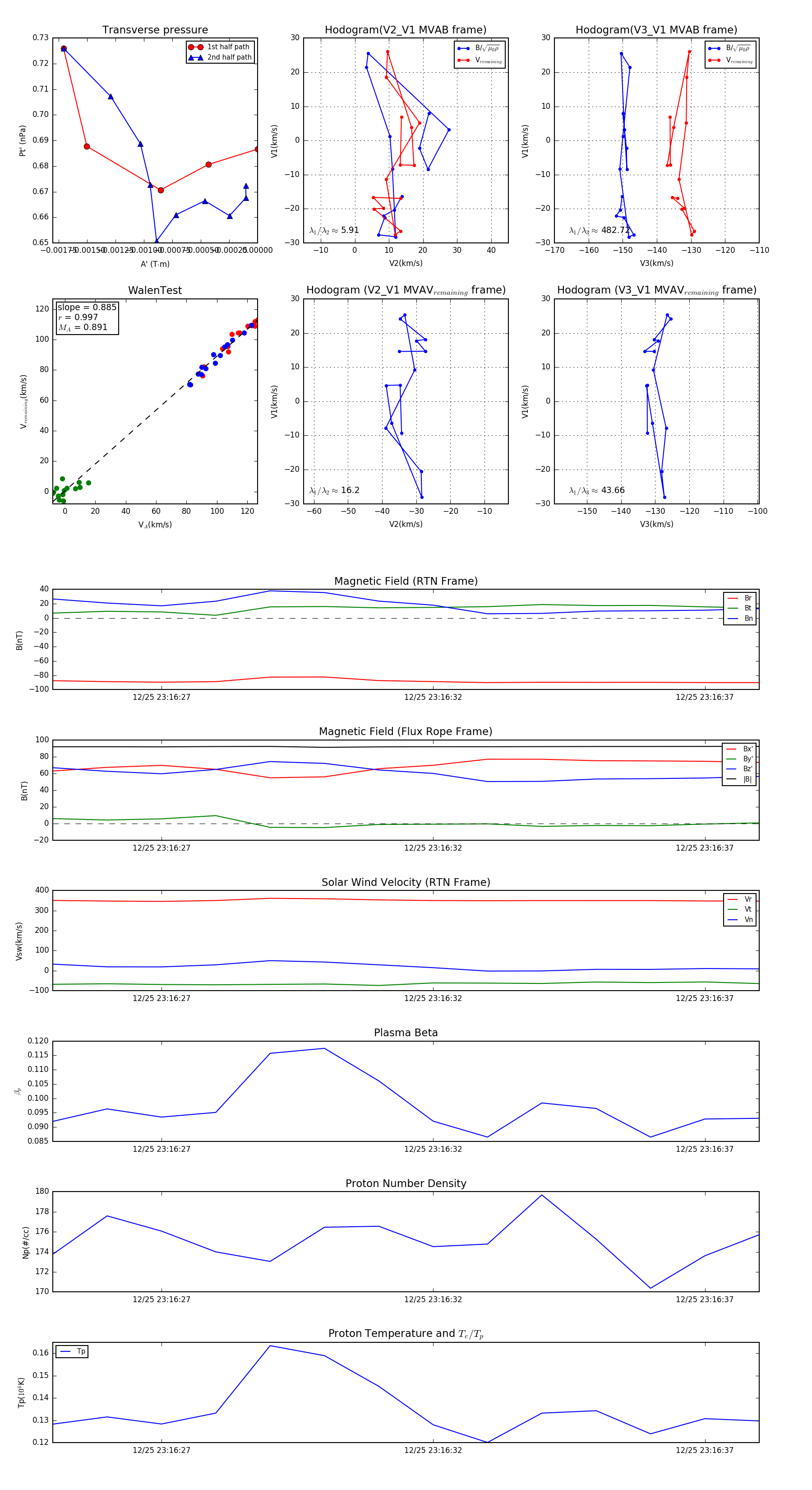
Flux Rope Event 2023-12-25 23:16:25 ~ 2023-12-25 23:16:38 (14 seconds)


plot