HOME   LIST
‹–   –›

Flux Rope in 2023

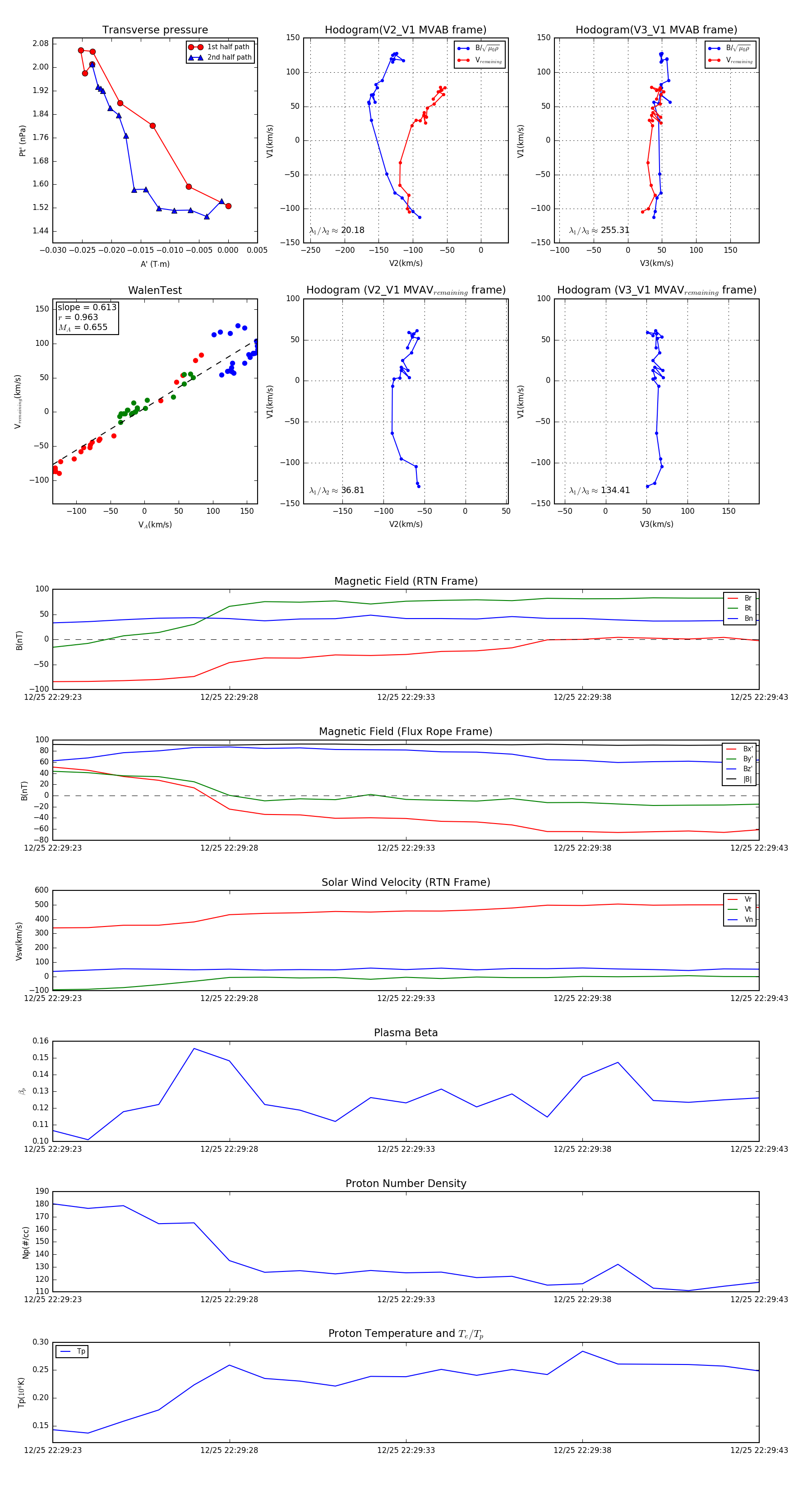
Flux Rope Event 2023-12-25 22:29:23 ~ 2023-12-25 22:29:43 (21 seconds)


plot