HOME   LIST
‹–   –›

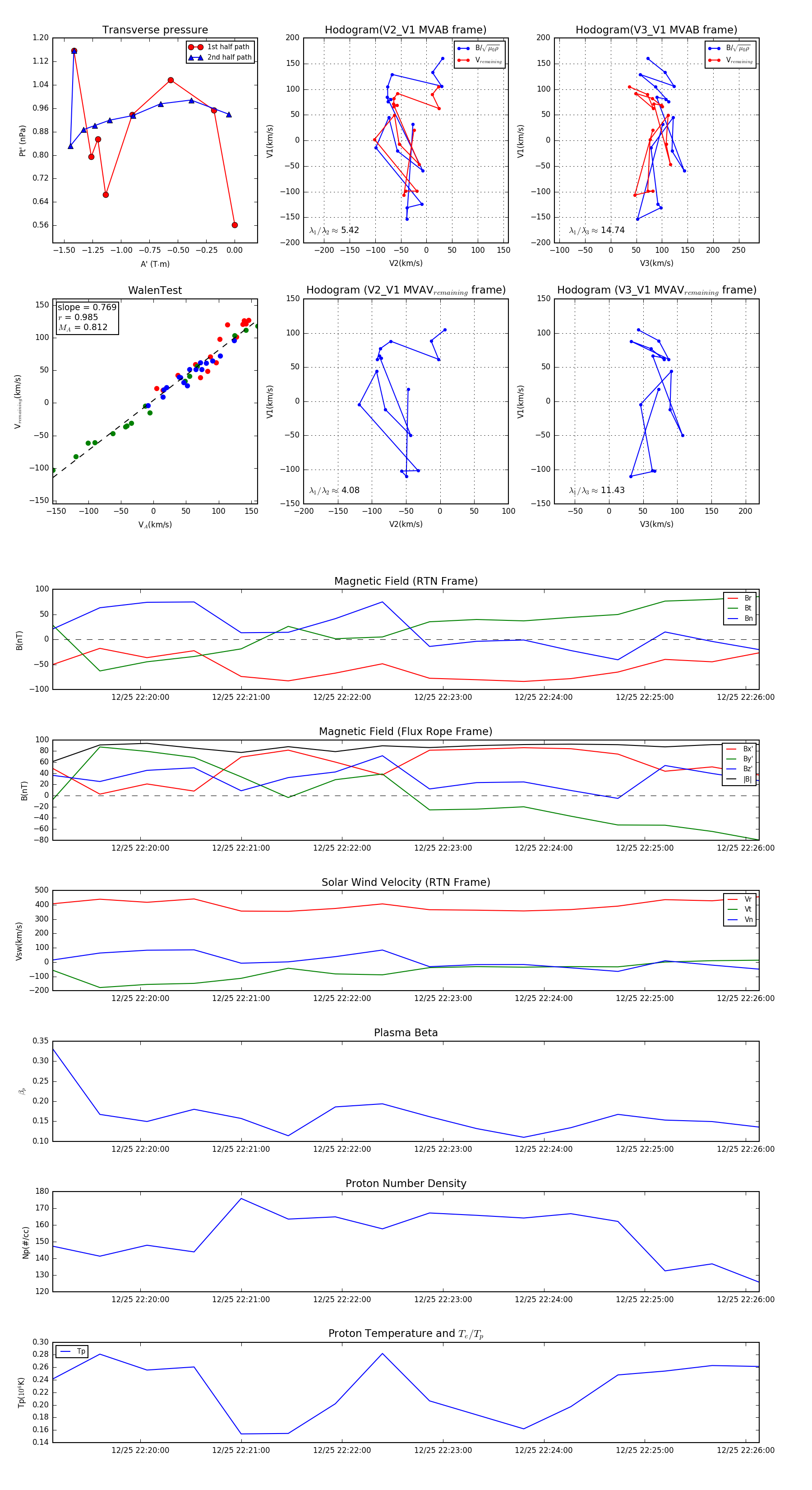
Flux Rope in 2023

Flux Rope Event 2023-12-25 22:19:08 ~ 2023-12-25 22:26:08 (421 seconds)


plot