HOME   LIST
‹–   –›

Flux Rope in 2023

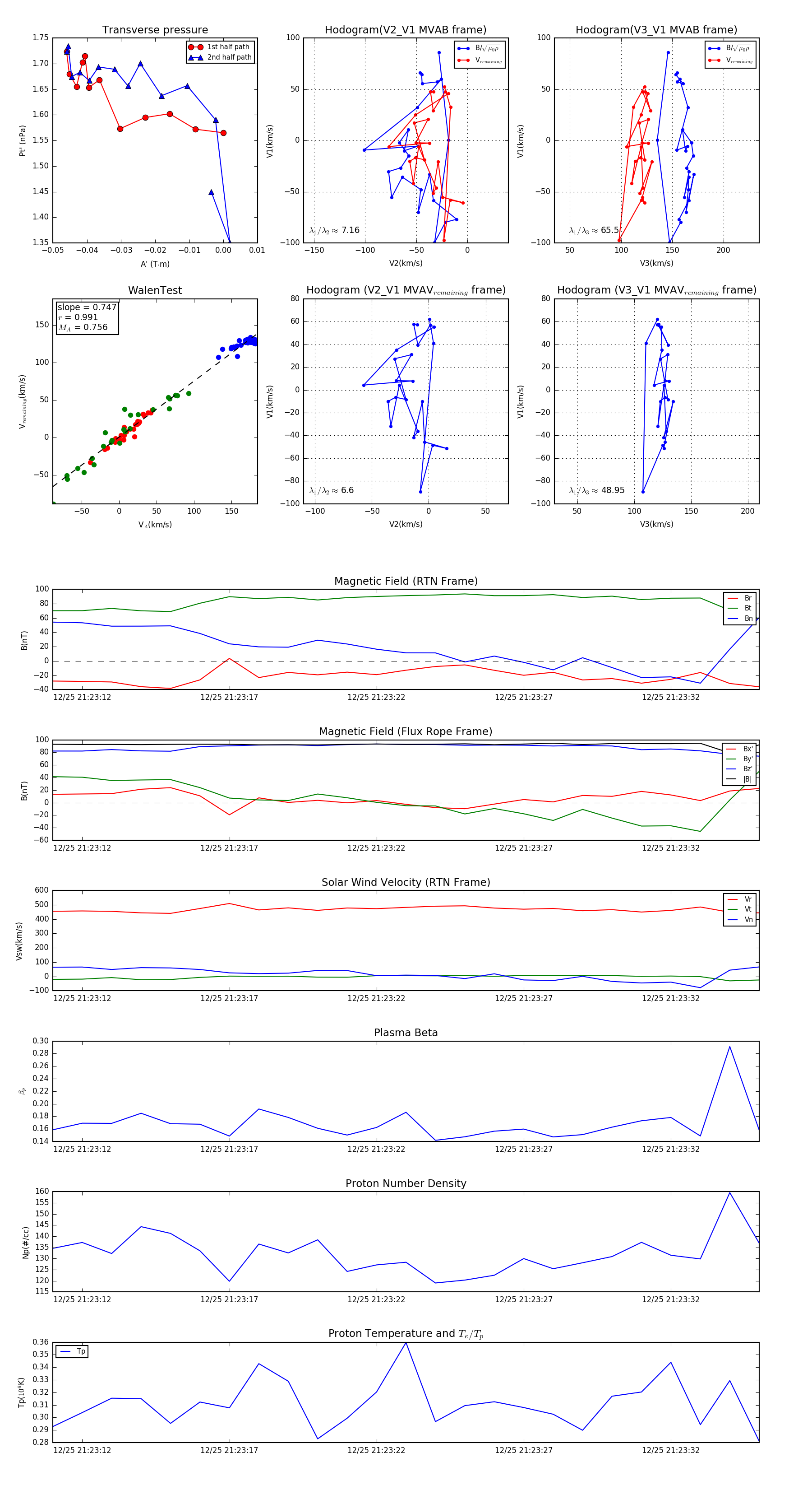
Flux Rope Event 2023-12-25 21:23:11 ~ 2023-12-25 21:23:35 (25 seconds)


plot