HOME   LIST
‹–   –›

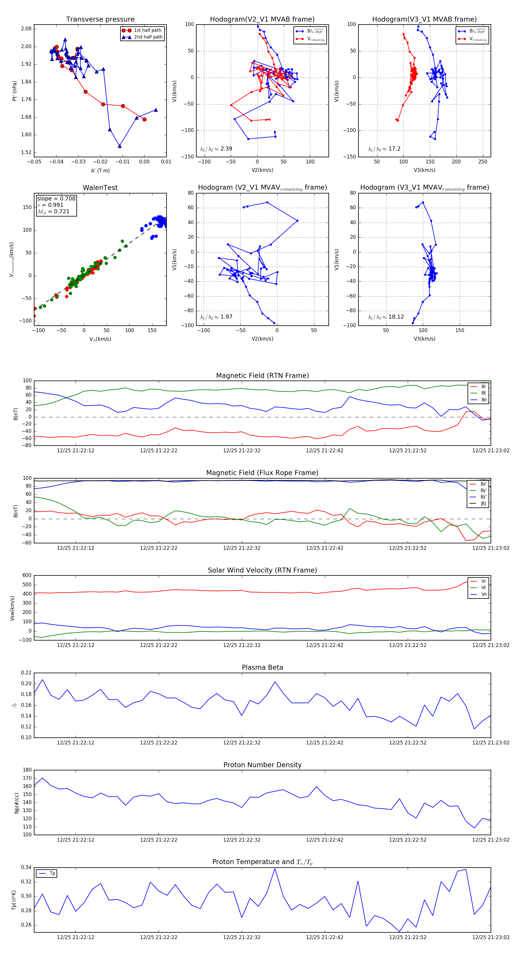
Flux Rope in 2023

Flux Rope Event 2023-12-25 21:22:07 ~ 2023-12-25 21:23:02 (56 seconds)


plot