HOME   LIST
‹–   –›

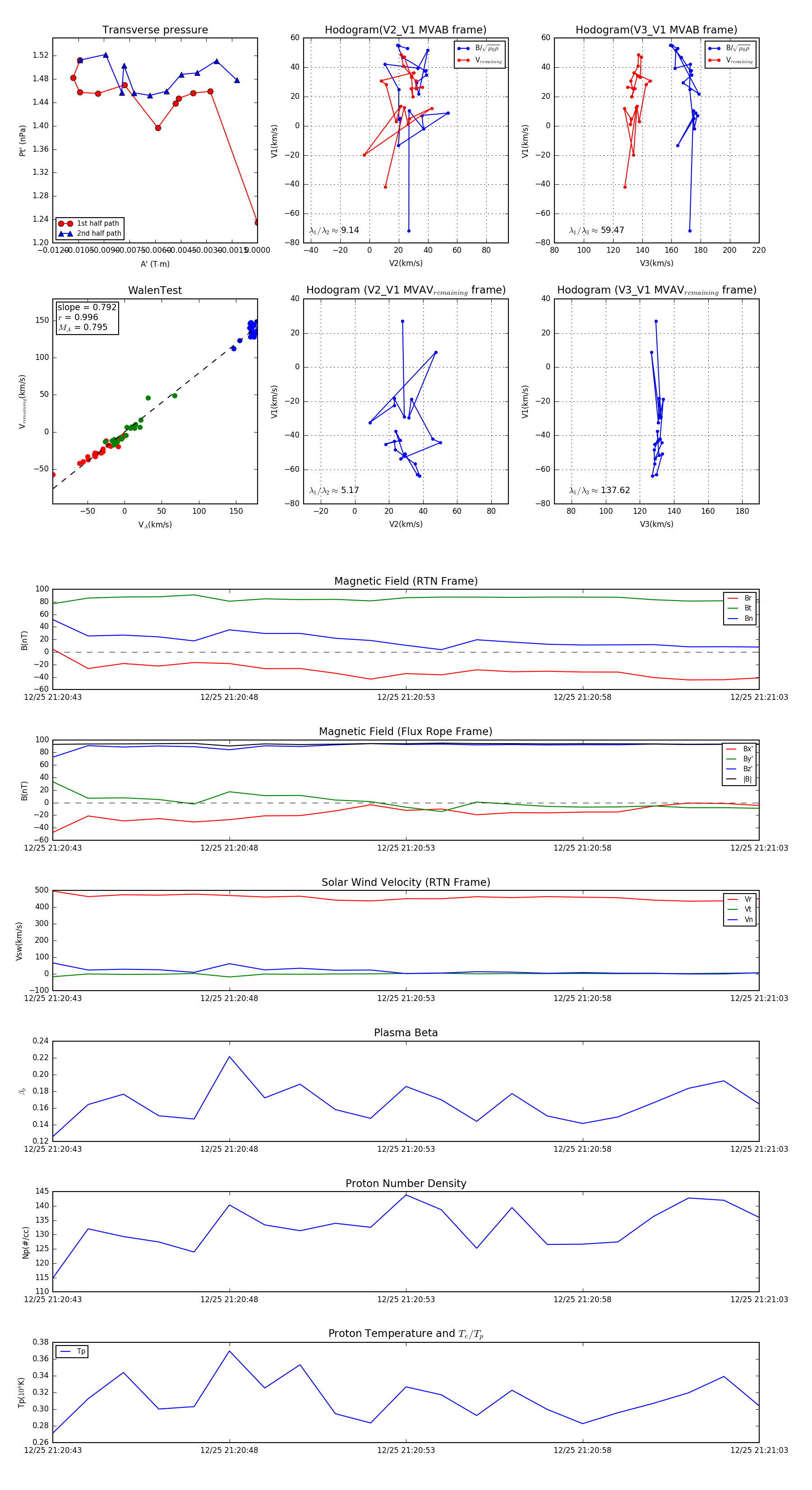
Flux Rope in 2023

Flux Rope Event 2023-12-25 21:20:43 ~ 2023-12-25 21:21:03 (21 seconds)


plot