HOME   LIST
‹–   –›

Flux Rope in 2023

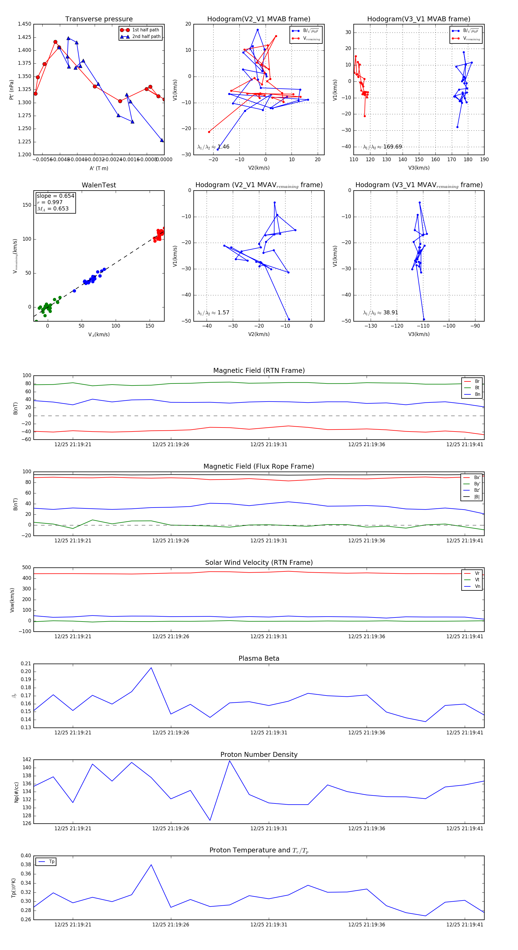
Flux Rope Event 2023-12-25 21:19:19 ~ 2023-12-25 21:19:42 (24 seconds)


plot