HOME   LIST
‹–   –›

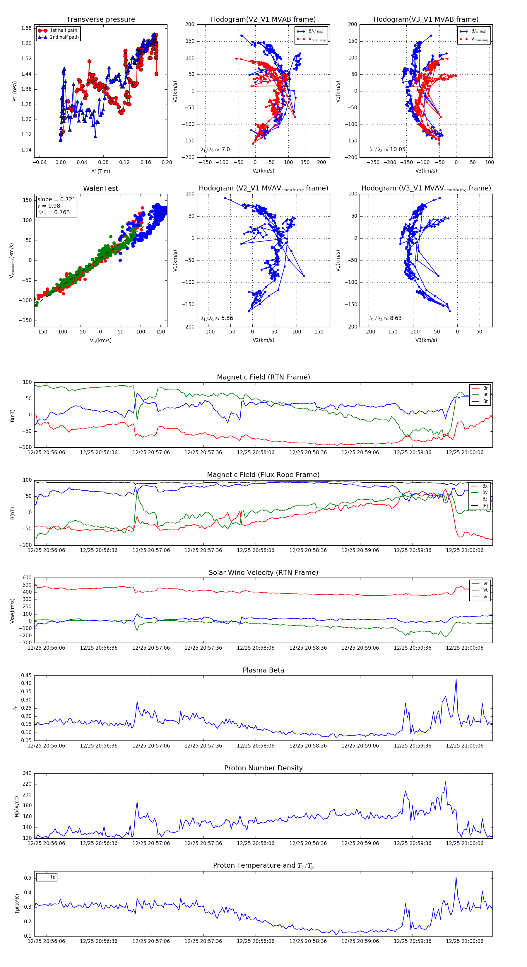
Flux Rope in 2023

Flux Rope Event 2023-12-25 20:55:59 ~ 2023-12-25 21:00:22 (264 seconds)


plot