HOME   LIST
‹–   –›

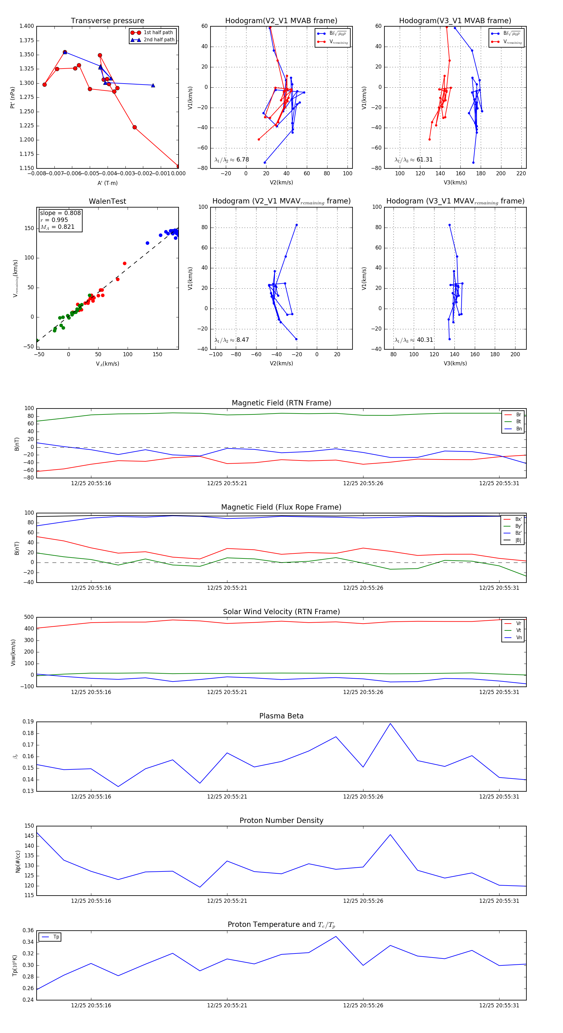
Flux Rope in 2023

Flux Rope Event 2023-12-25 20:55:14 ~ 2023-12-25 20:55:32 (19 seconds)


plot