HOME   LIST
‹–   –›

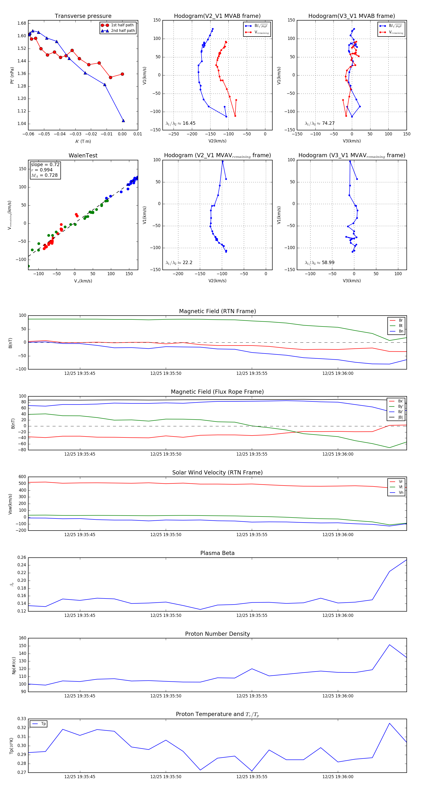
Flux Rope in 2023

Flux Rope Event 2023-12-25 19:35:42 ~ 2023-12-25 19:36:04 (23 seconds)


plot