HOME   LIST
‹–   –›

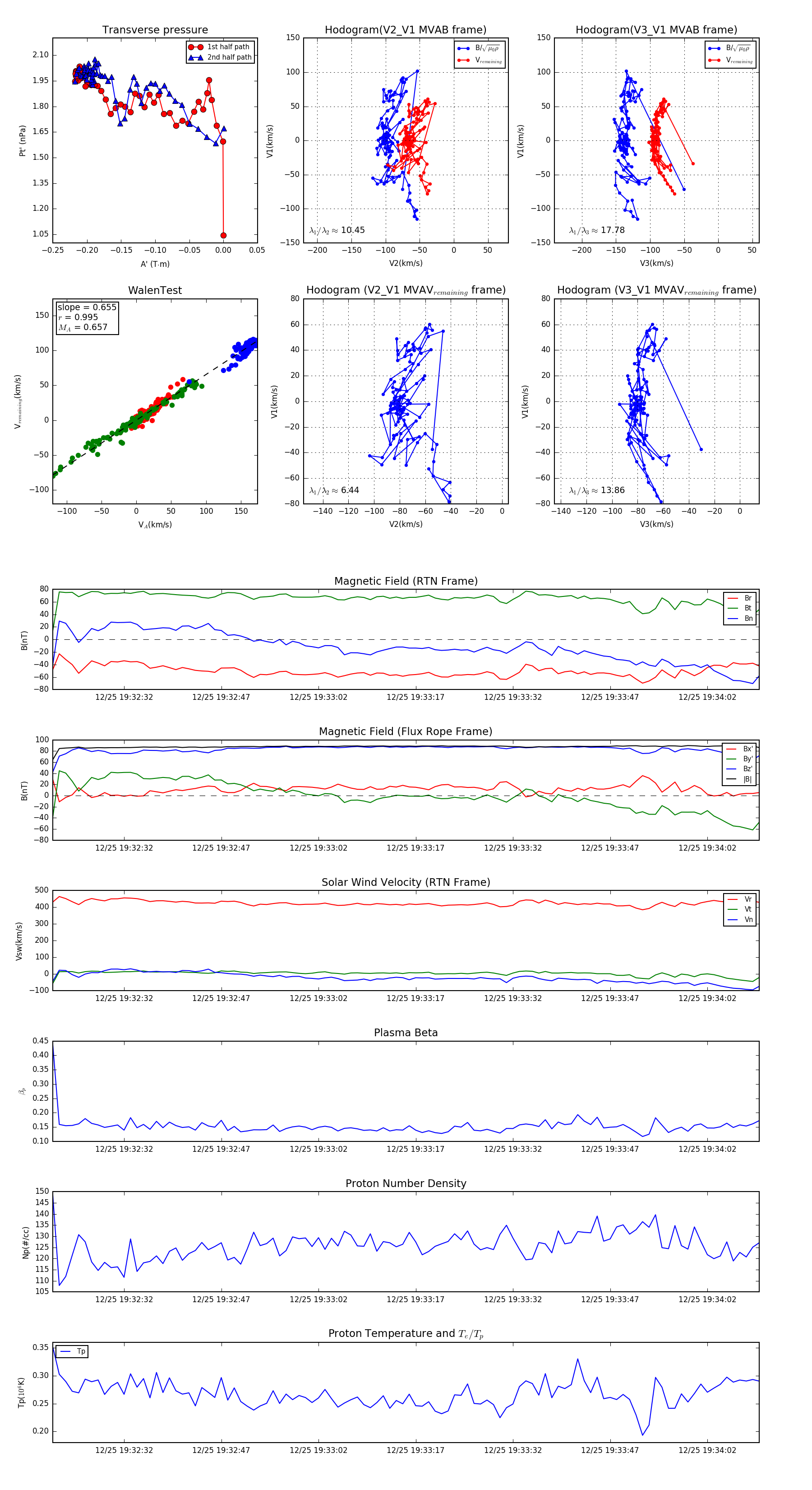
Flux Rope in 2023

Flux Rope Event 2023-12-25 19:32:21 ~ 2023-12-25 19:34:10 (110 seconds)


plot