HOME   LIST
‹–   –›

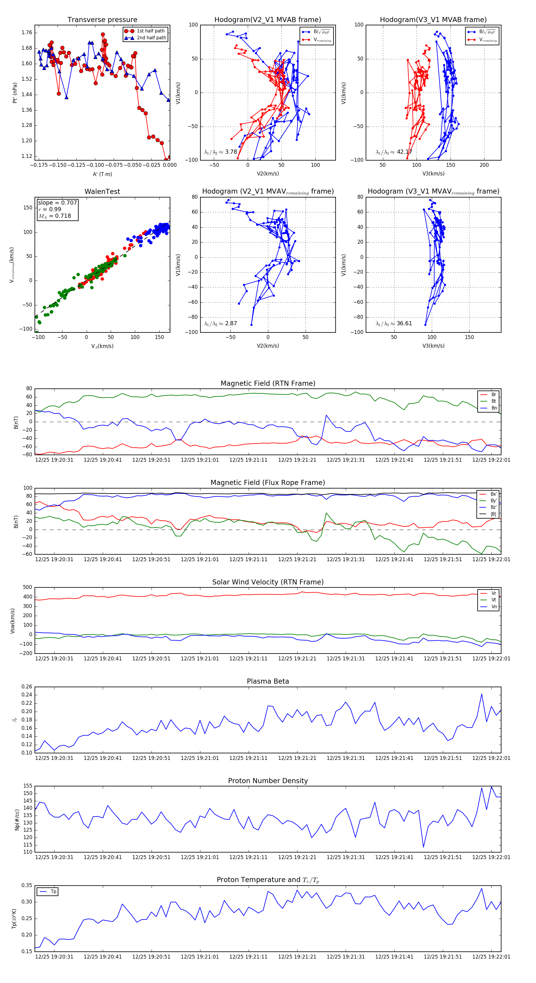
Flux Rope in 2023

Flux Rope Event 2023-12-25 19:20:27 ~ 2023-12-25 19:22:03 (97 seconds)


plot