HOME   LIST
‹–   –›

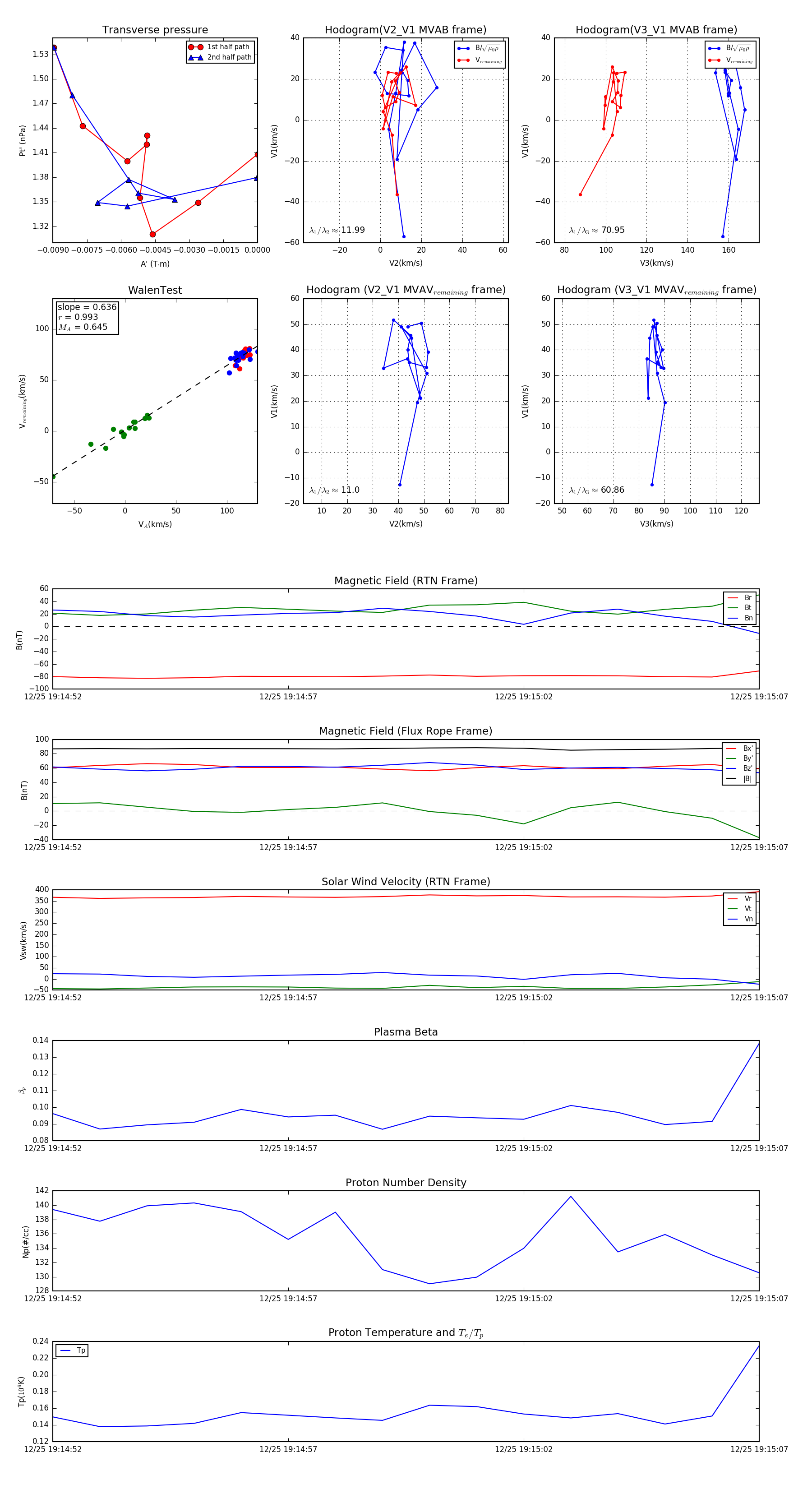
Flux Rope in 2023

Flux Rope Event 2023-12-25 19:14:52 ~ 2023-12-25 19:15:07 (16 seconds)


plot