HOME   LIST
‹–   –›

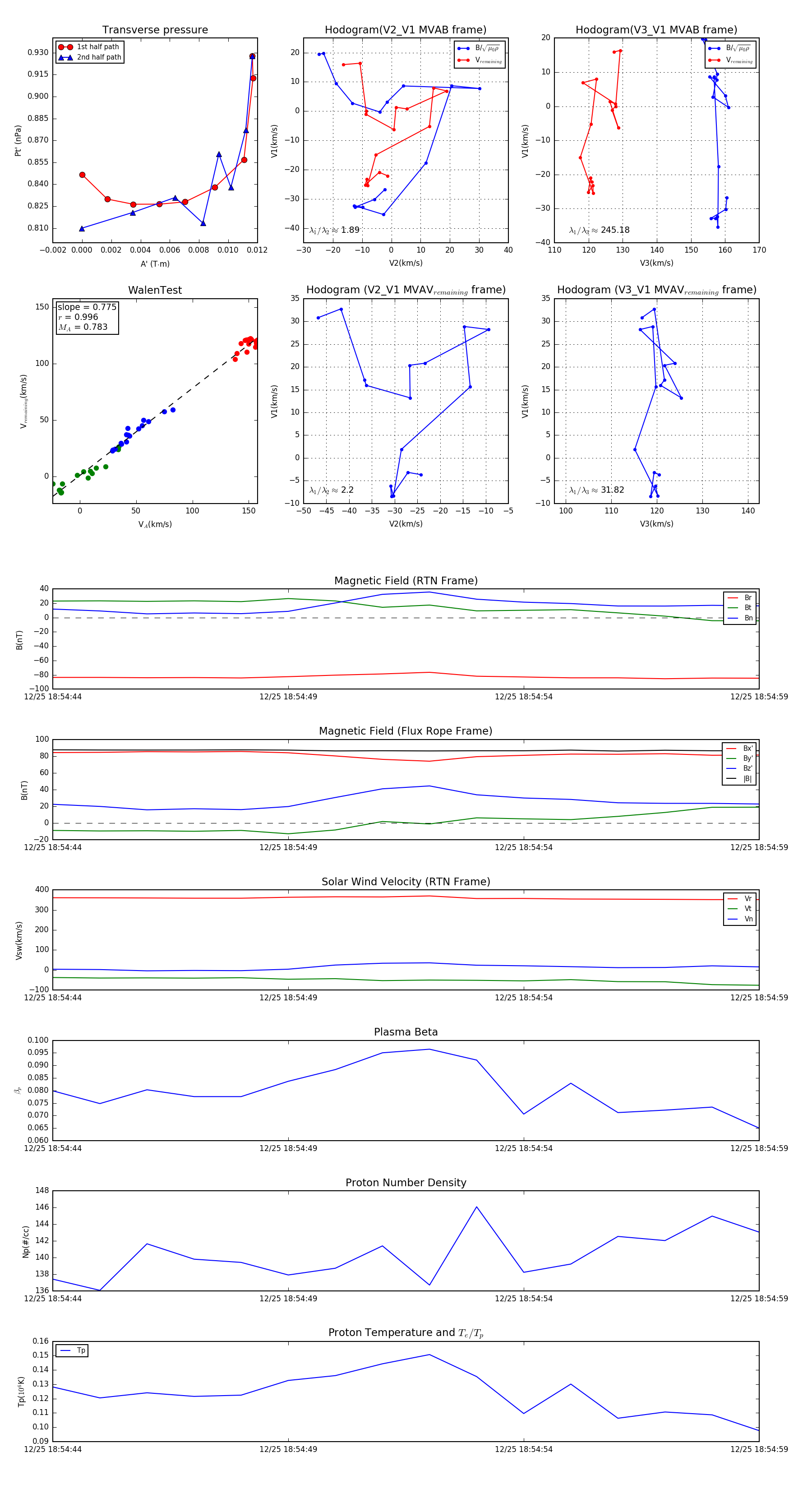
Flux Rope in 2023

Flux Rope Event 2023-12-25 18:54:44 ~ 2023-12-25 18:54:59 (16 seconds)


plot