HOME   LIST
‹–   –›

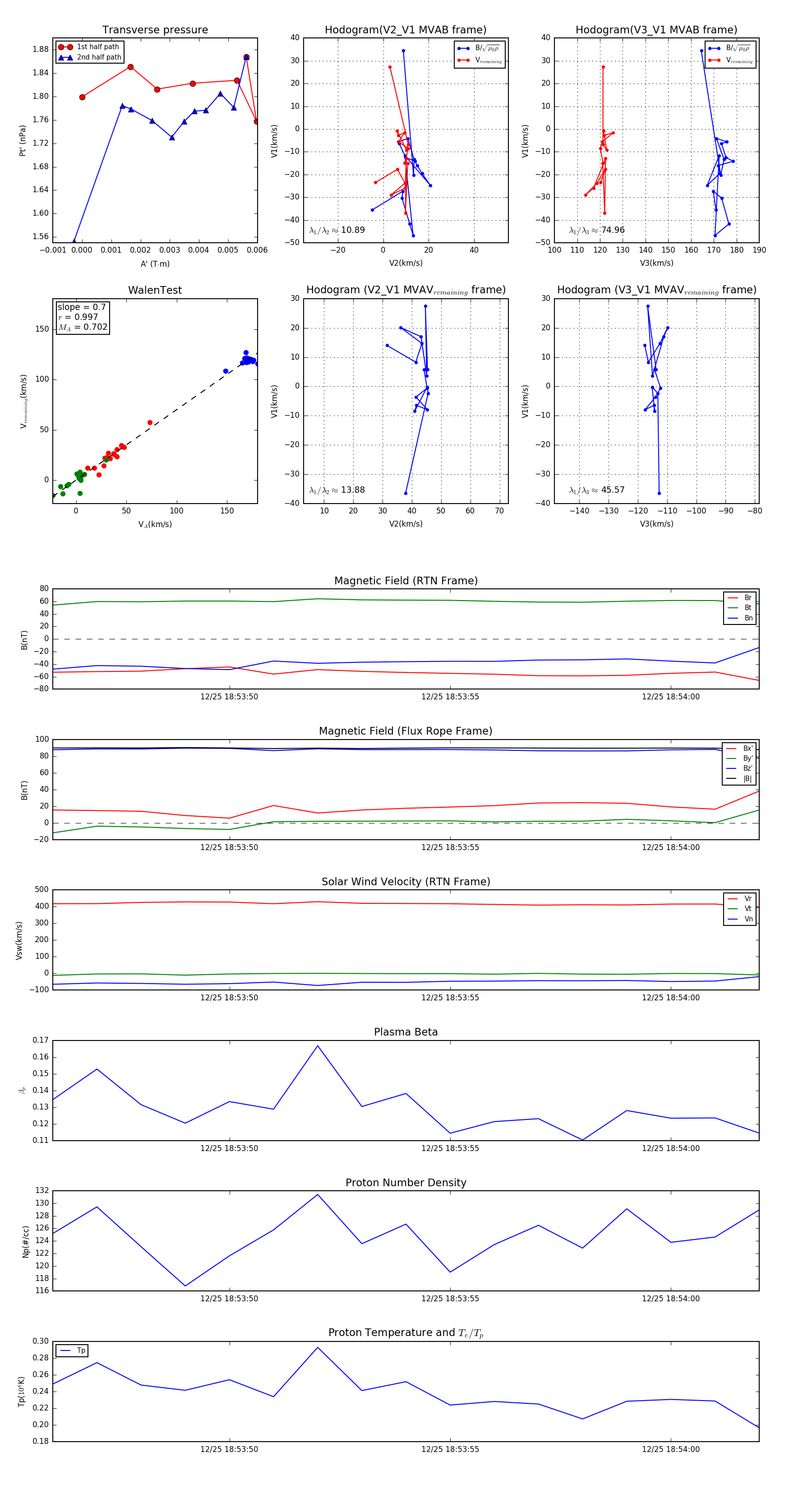
Flux Rope in 2023

Flux Rope Event 2023-12-25 18:53:46 ~ 2023-12-25 18:54:02 (17 seconds)


plot