HOME   LIST
‹–   –›

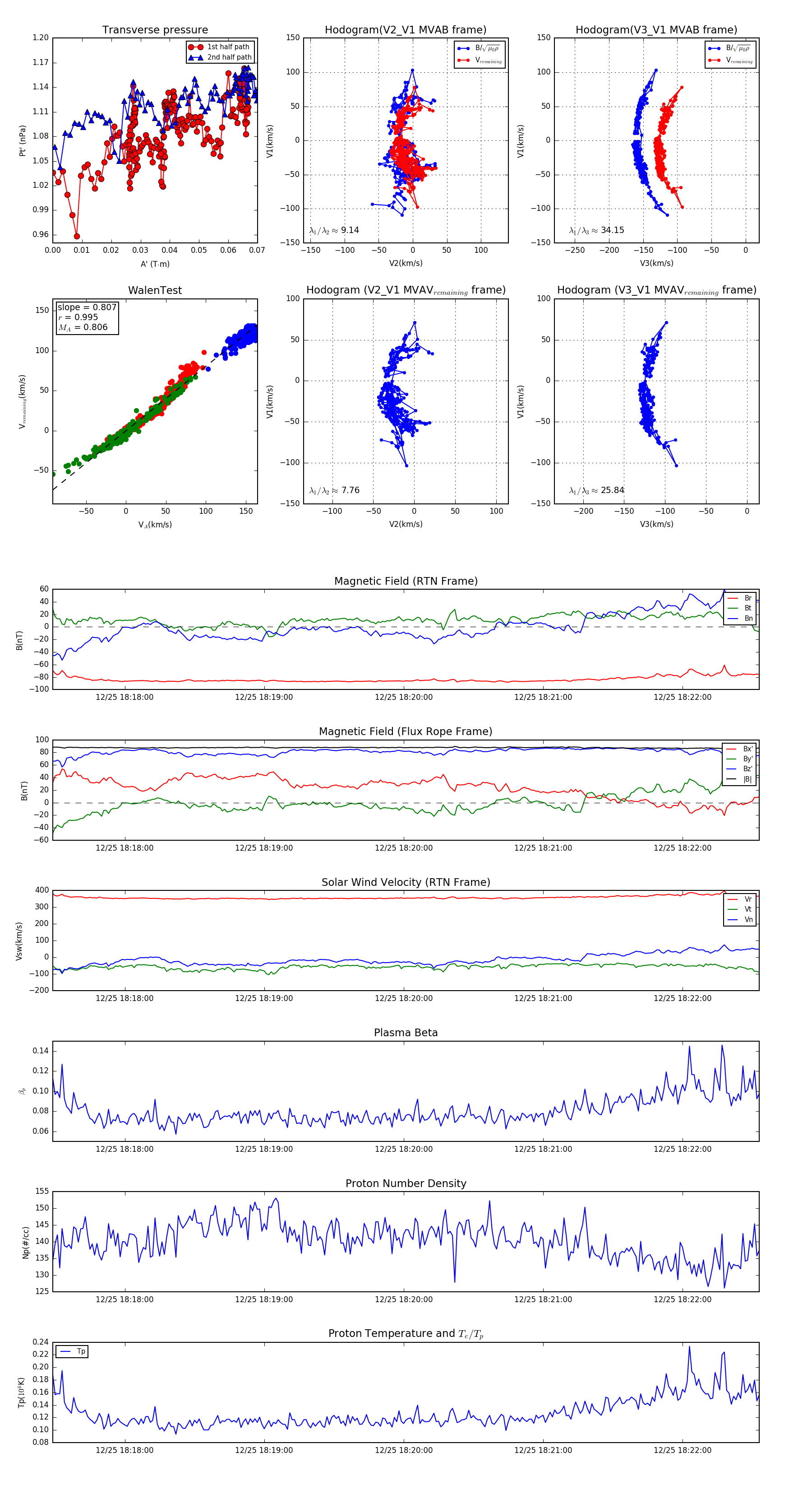
Flux Rope in 2023

Flux Rope Event 2023-12-25 18:17:29 ~ 2023-12-25 18:22:33 (305 seconds)


plot