HOME   LIST
‹–   –›

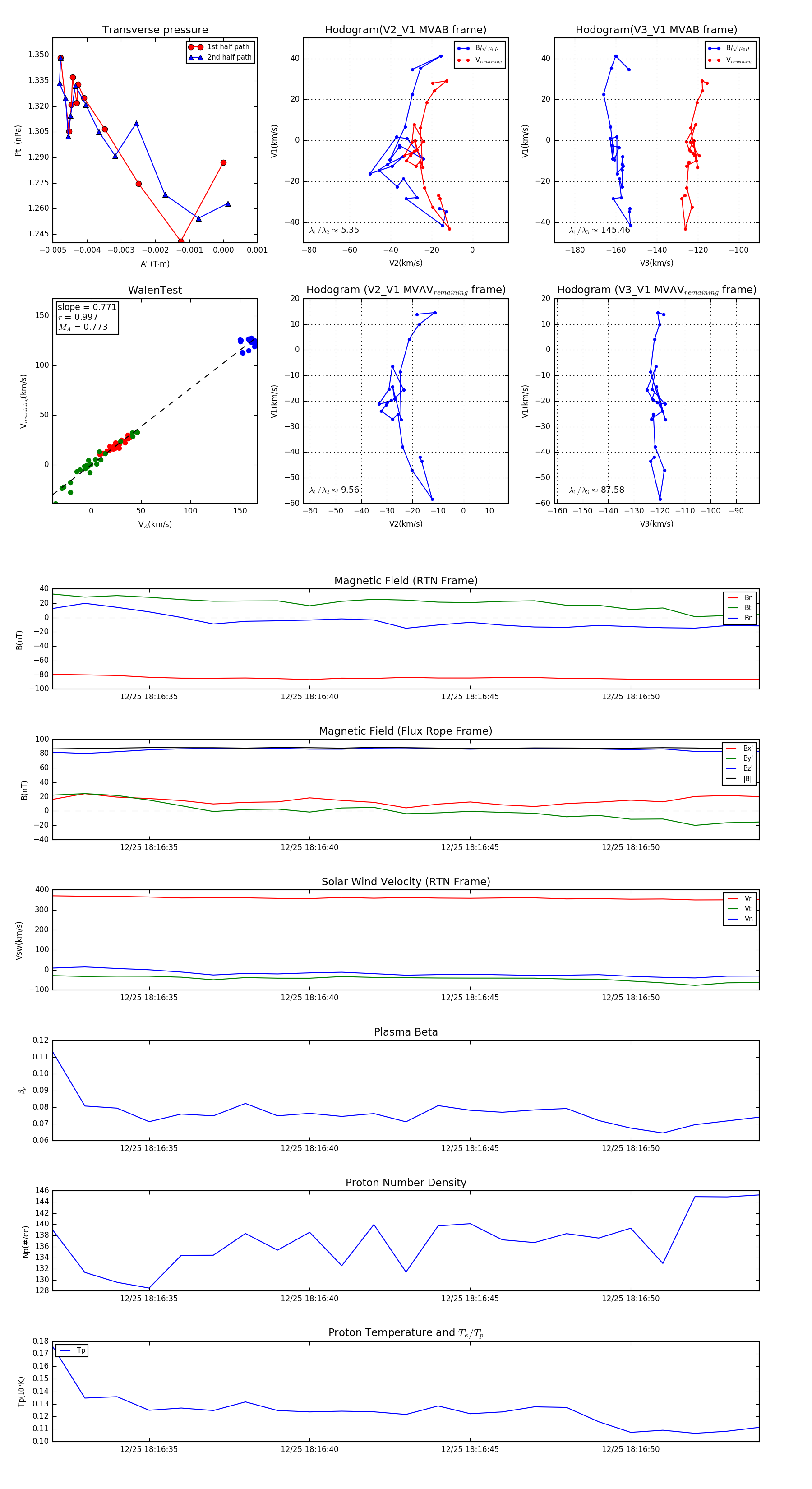
Flux Rope in 2023

Flux Rope Event 2023-12-25 18:16:32 ~ 2023-12-25 18:16:54 (23 seconds)


plot