HOME   LIST
‹–   –›

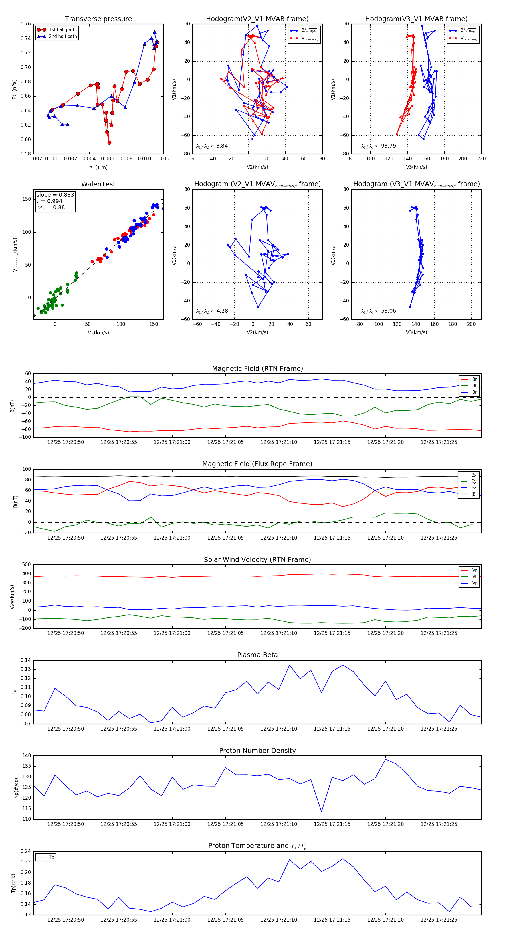
Flux Rope in 2023

Flux Rope Event 2023-12-25 17:20:47 ~ 2023-12-25 17:21:29 (43 seconds)


plot