HOME   LIST
‹–   –›

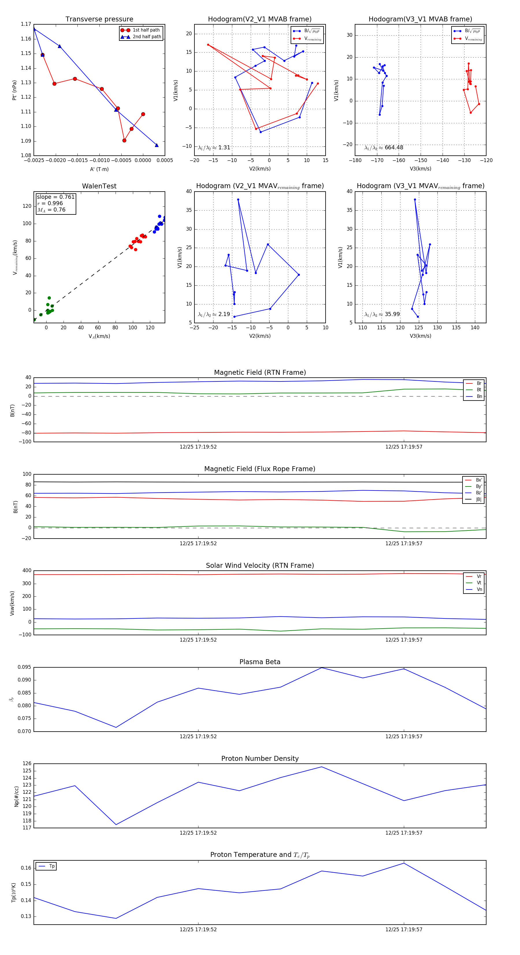
Flux Rope in 2023

Flux Rope Event 2023-12-25 17:19:48 ~ 2023-12-25 17:19:59 (12 seconds)


plot