HOME   LIST
‹–   –›

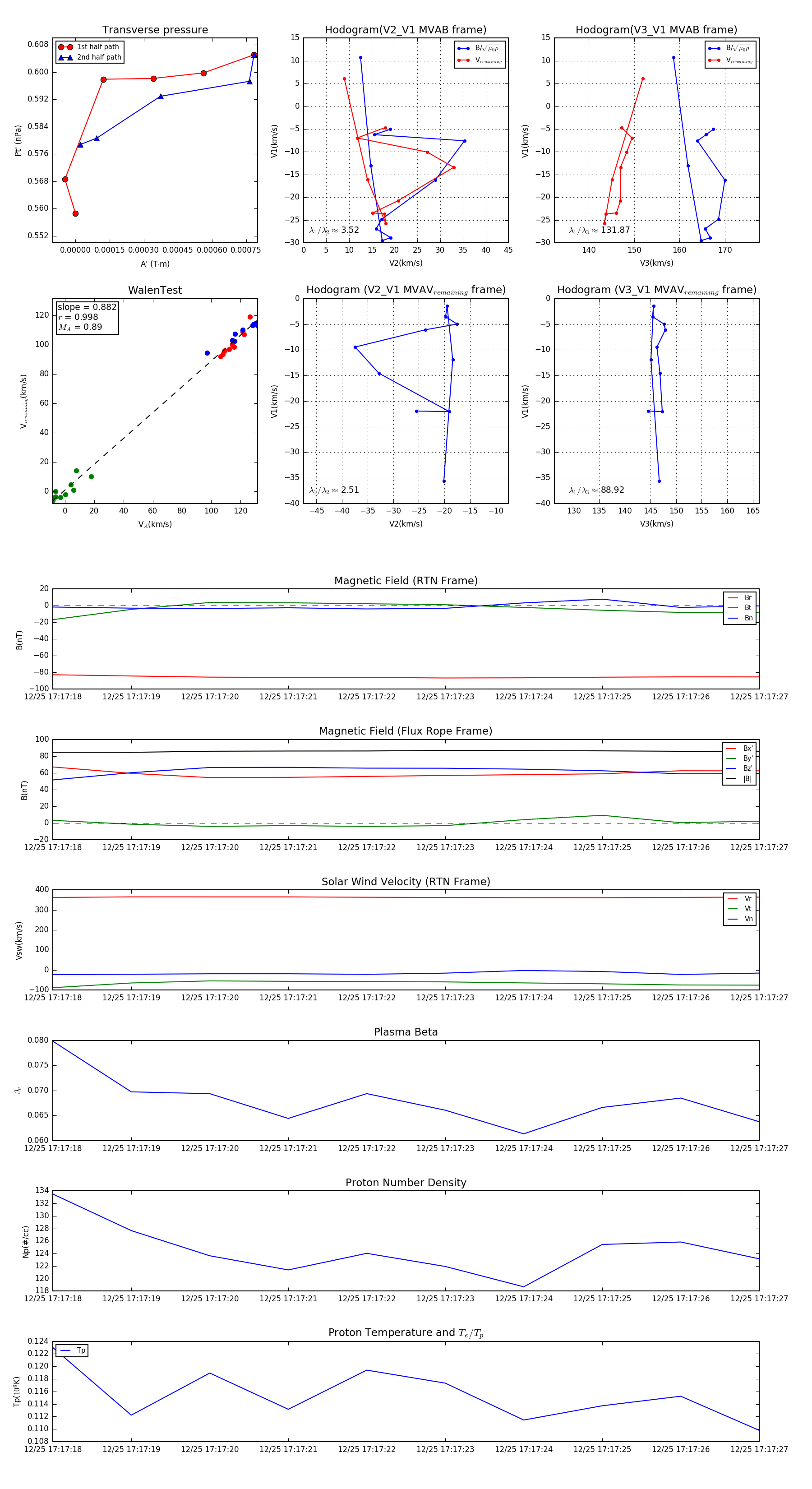
Flux Rope in 2023

Flux Rope Event 2023-12-25 17:17:18 ~ 2023-12-25 17:17:27 (10 seconds)


plot