HOME   LIST
‹–   –›

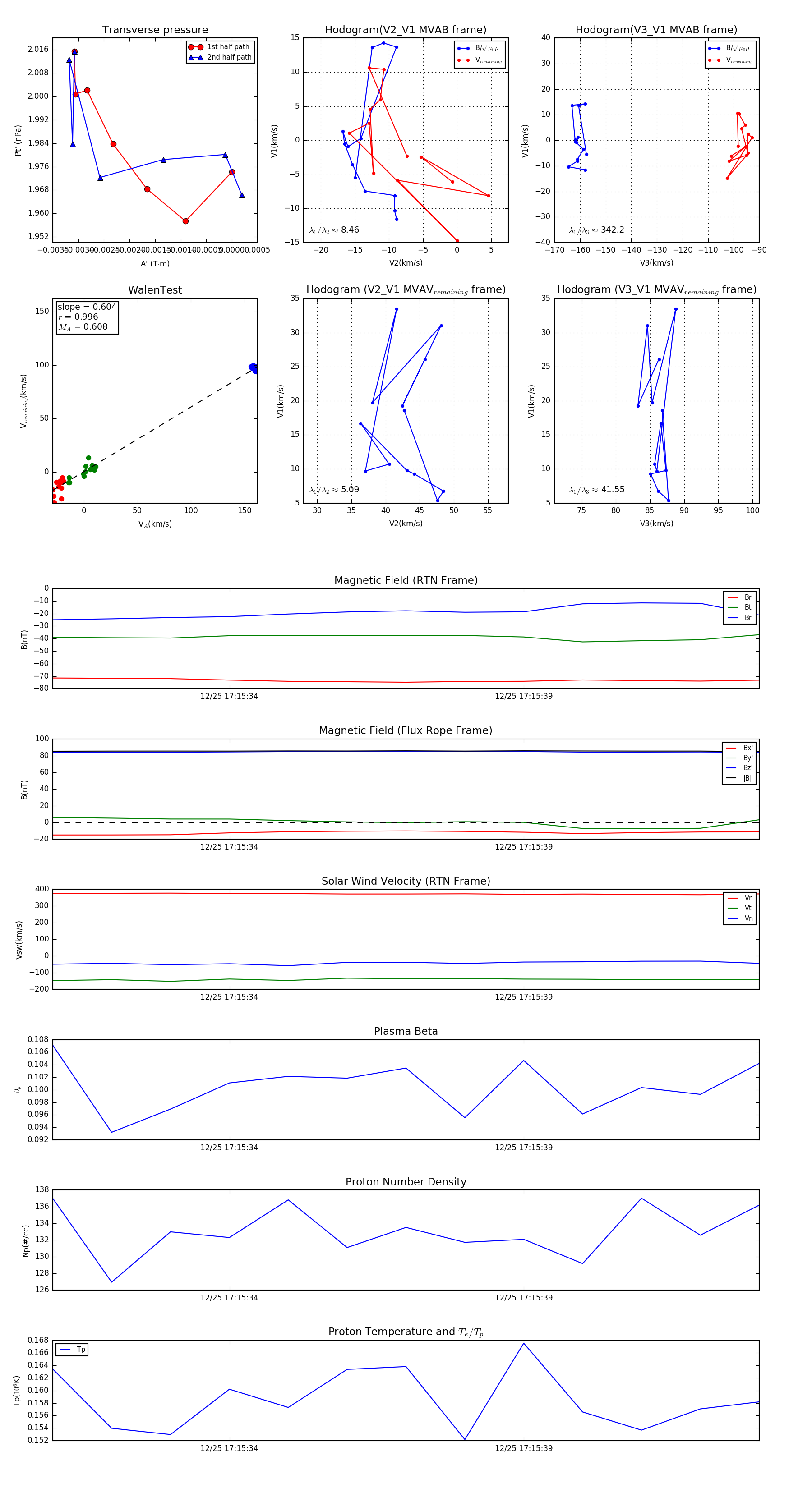
Flux Rope in 2023

Flux Rope Event 2023-12-25 17:15:31 ~ 2023-12-25 17:15:43 (13 seconds)


plot