HOME   LIST
‹–   –›

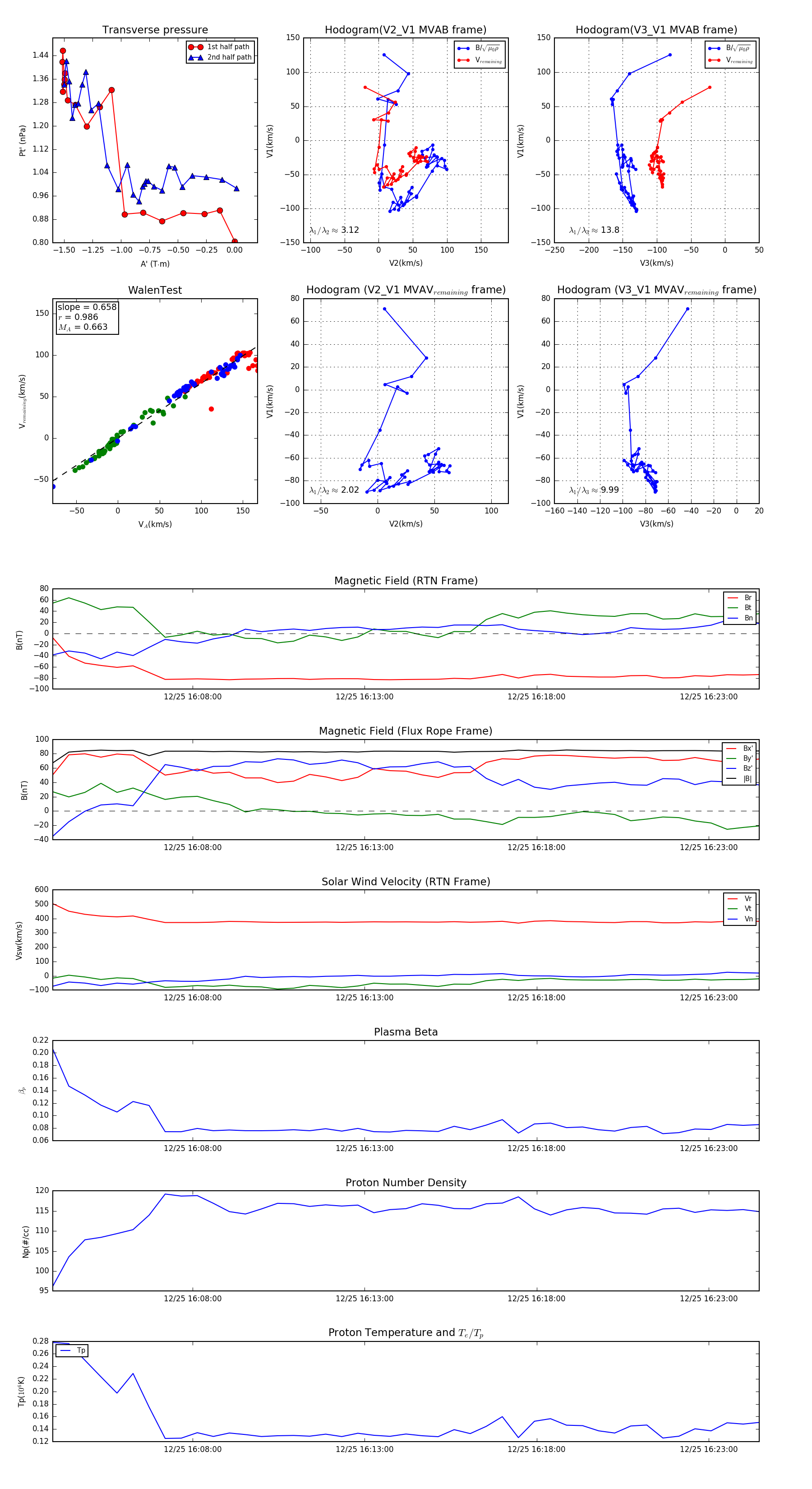
Flux Rope in 2023

Flux Rope Event 2023-12-25 16:03:56 ~ 2023-12-25 16:24:28 (1233 seconds)


plot