HOME   LIST
‹–   –›

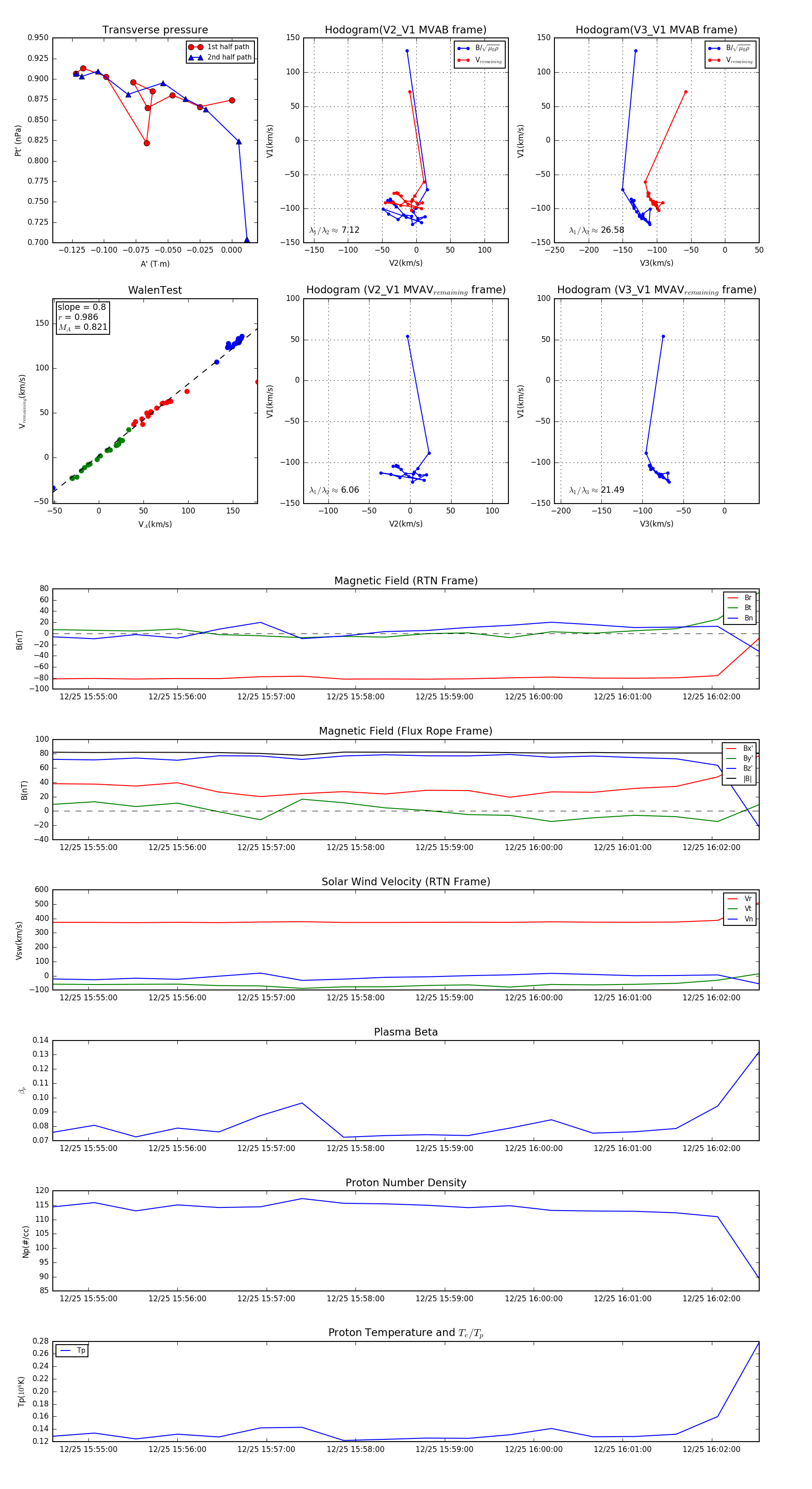
Flux Rope in 2023

Flux Rope Event 2023-12-25 15:54:36 ~ 2023-12-25 16:02:32 (477 seconds)


plot