HOME   LIST
‹–   –›

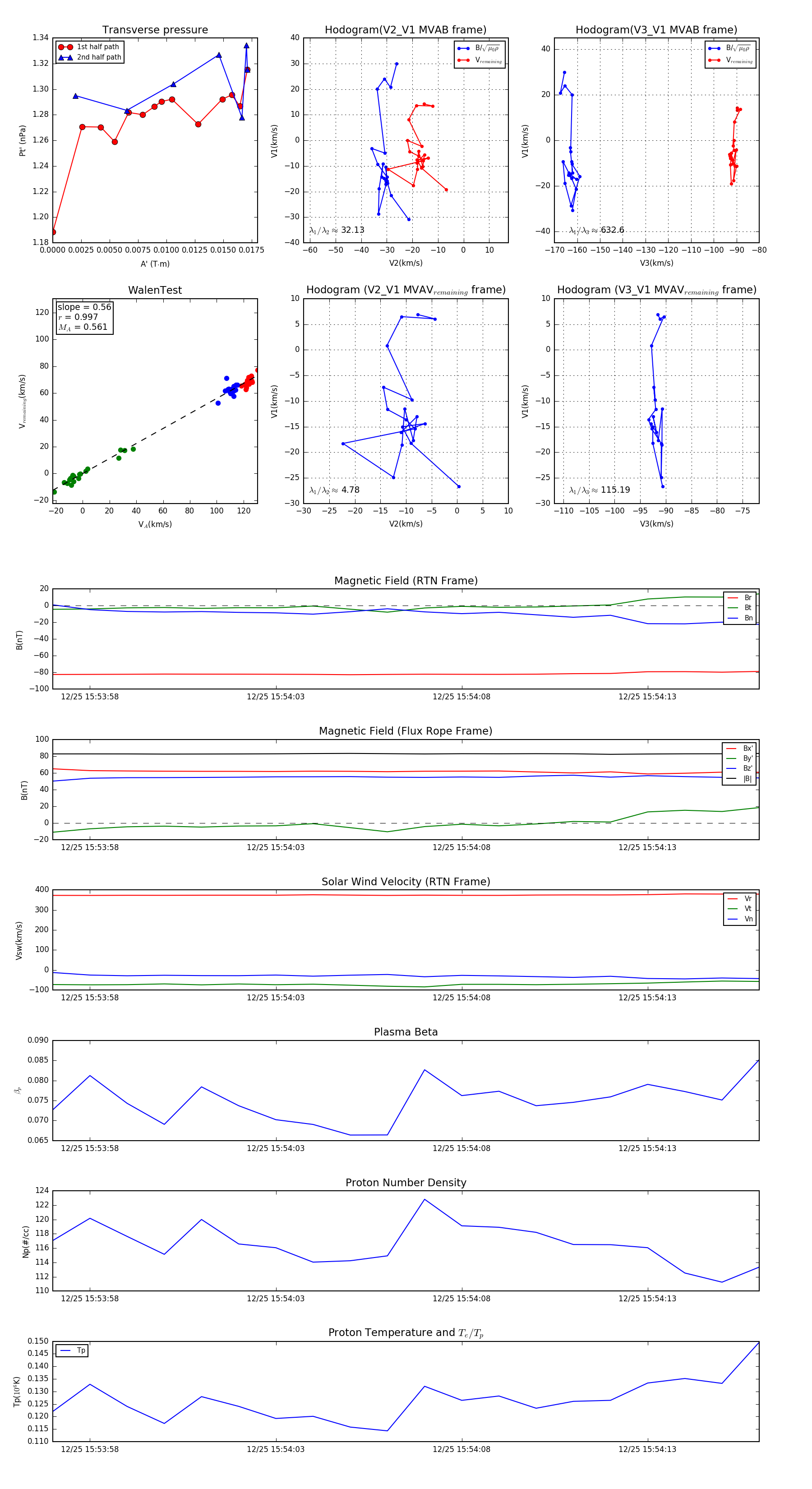
Flux Rope in 2023

Flux Rope Event 2023-12-25 15:53:57 ~ 2023-12-25 15:54:16 (20 seconds)


plot