HOME   LIST
‹–   –›

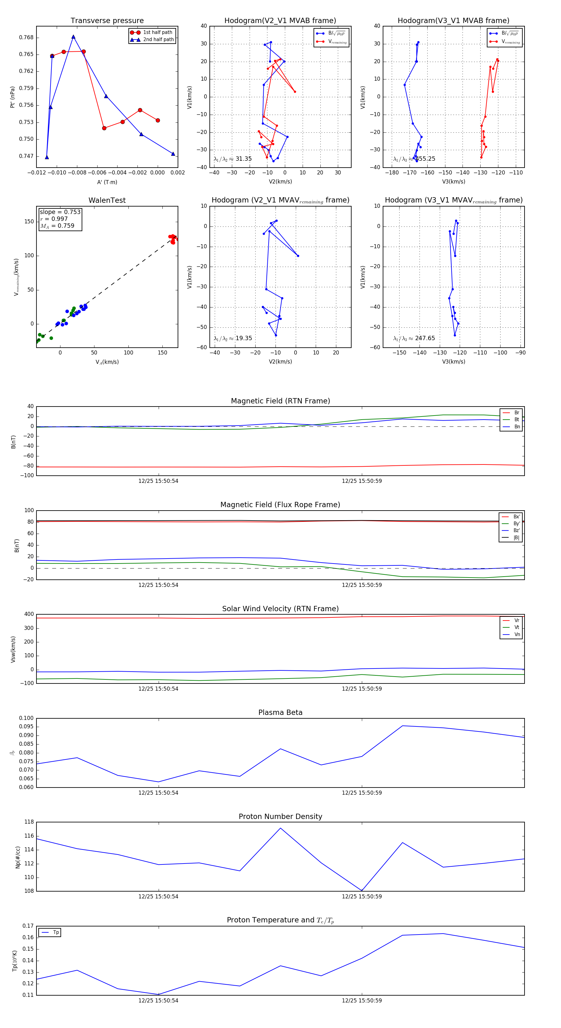
Flux Rope in 2023

Flux Rope Event 2023-12-25 15:50:51 ~ 2023-12-25 15:51:03 (13 seconds)


plot