HOME   LIST
‹–   –›

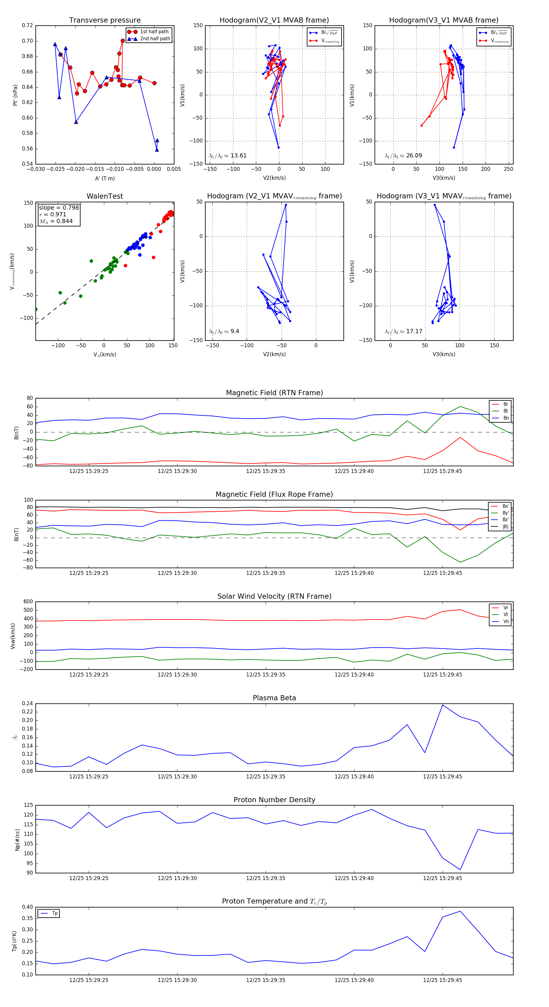
Flux Rope in 2023

Flux Rope Event 2023-12-25 15:29:22 ~ 2023-12-25 15:29:49 (28 seconds)


plot