HOME   LIST
‹–   –›

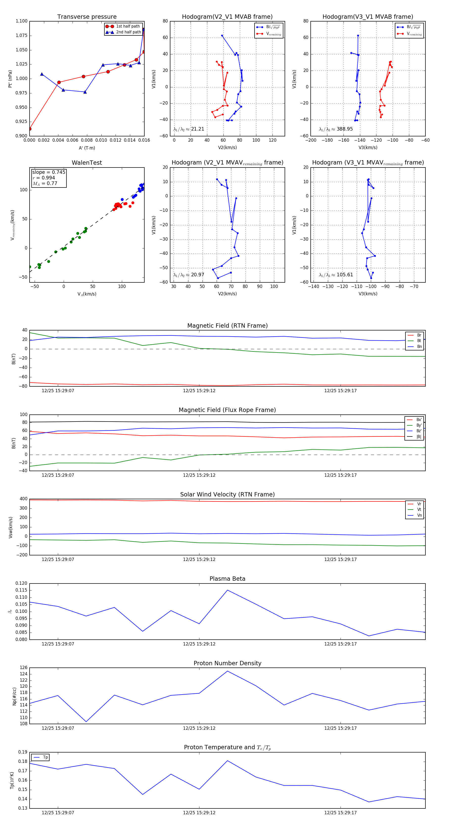
Flux Rope in 2023

Flux Rope Event 2023-12-25 15:29:06 ~ 2023-12-25 15:29:20 (15 seconds)


plot