HOME   LIST
‹–   –›

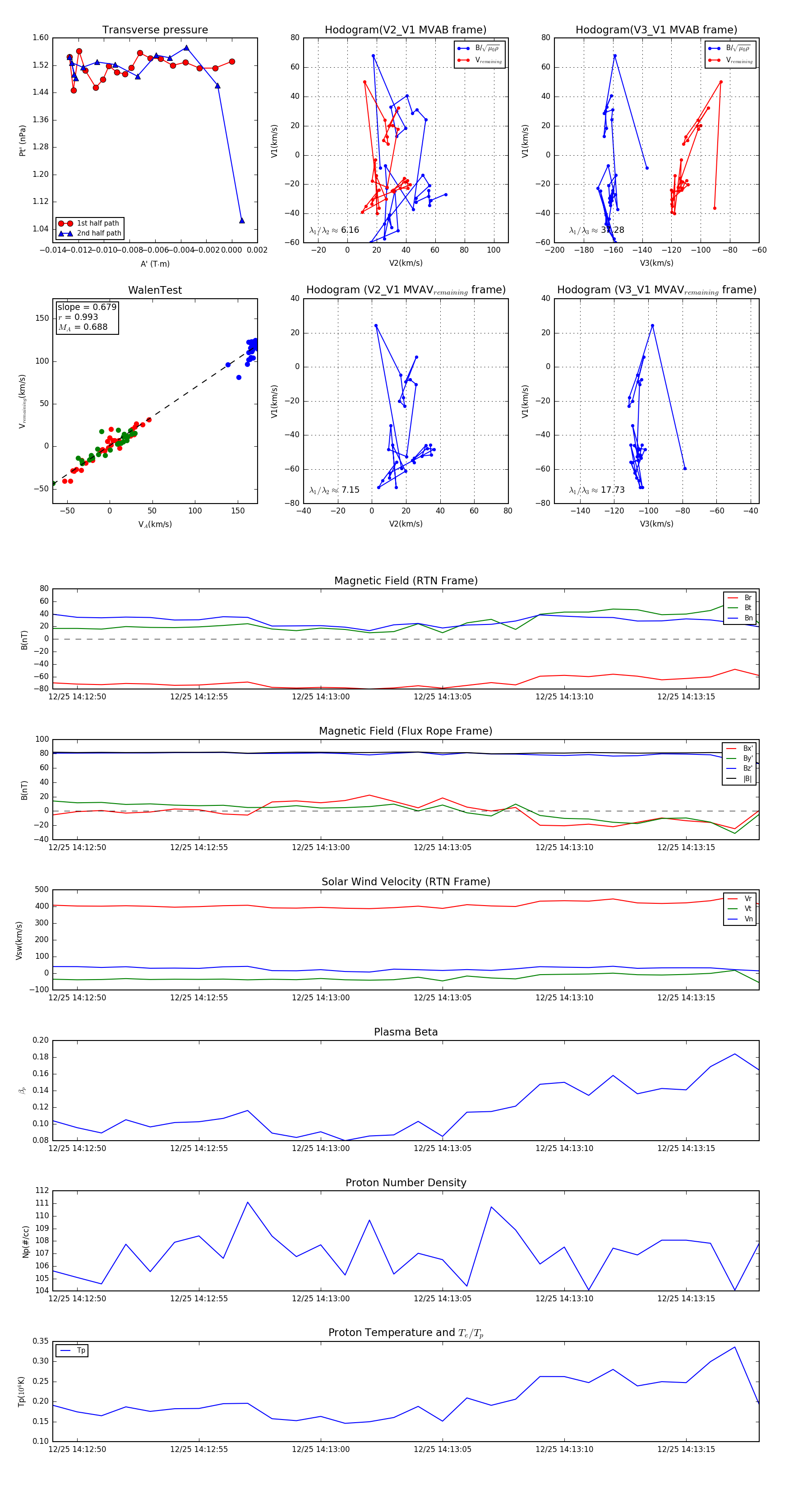
Flux Rope in 2023

Flux Rope Event 2023-12-25 14:12:49 ~ 2023-12-25 14:13:18 (30 seconds)


plot