HOME   LIST
‹–   –›

Flux Rope in 2023

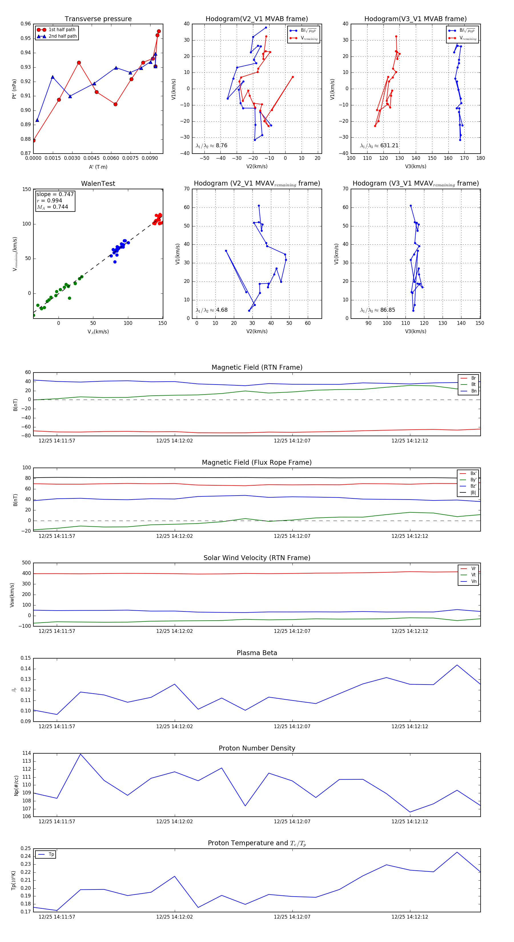
Flux Rope Event 2023-12-25 14:11:56 ~ 2023-12-25 14:12:15 (20 seconds)


plot