HOME   LIST
‹–   –›

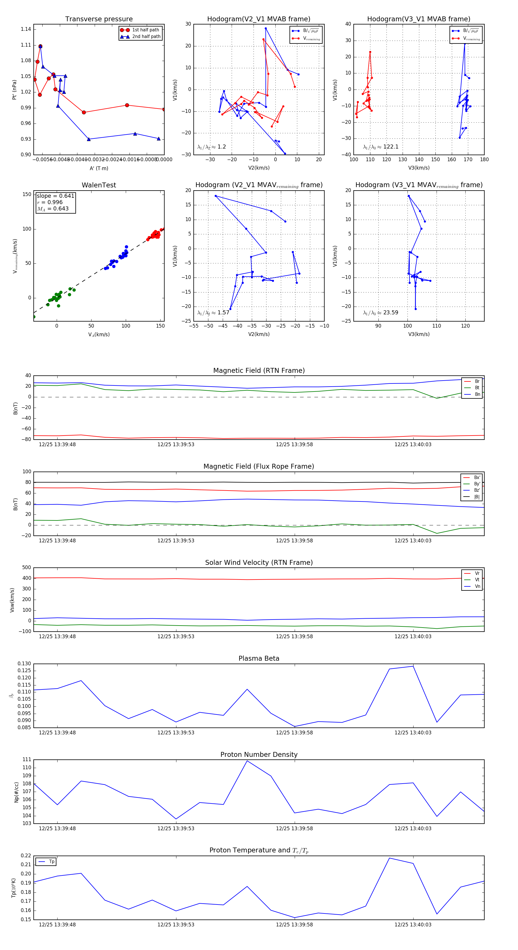
Flux Rope in 2023

Flux Rope Event 2023-12-25 13:39:47 ~ 2023-12-25 13:40:06 (20 seconds)


plot