HOME   LIST
‹–   –›

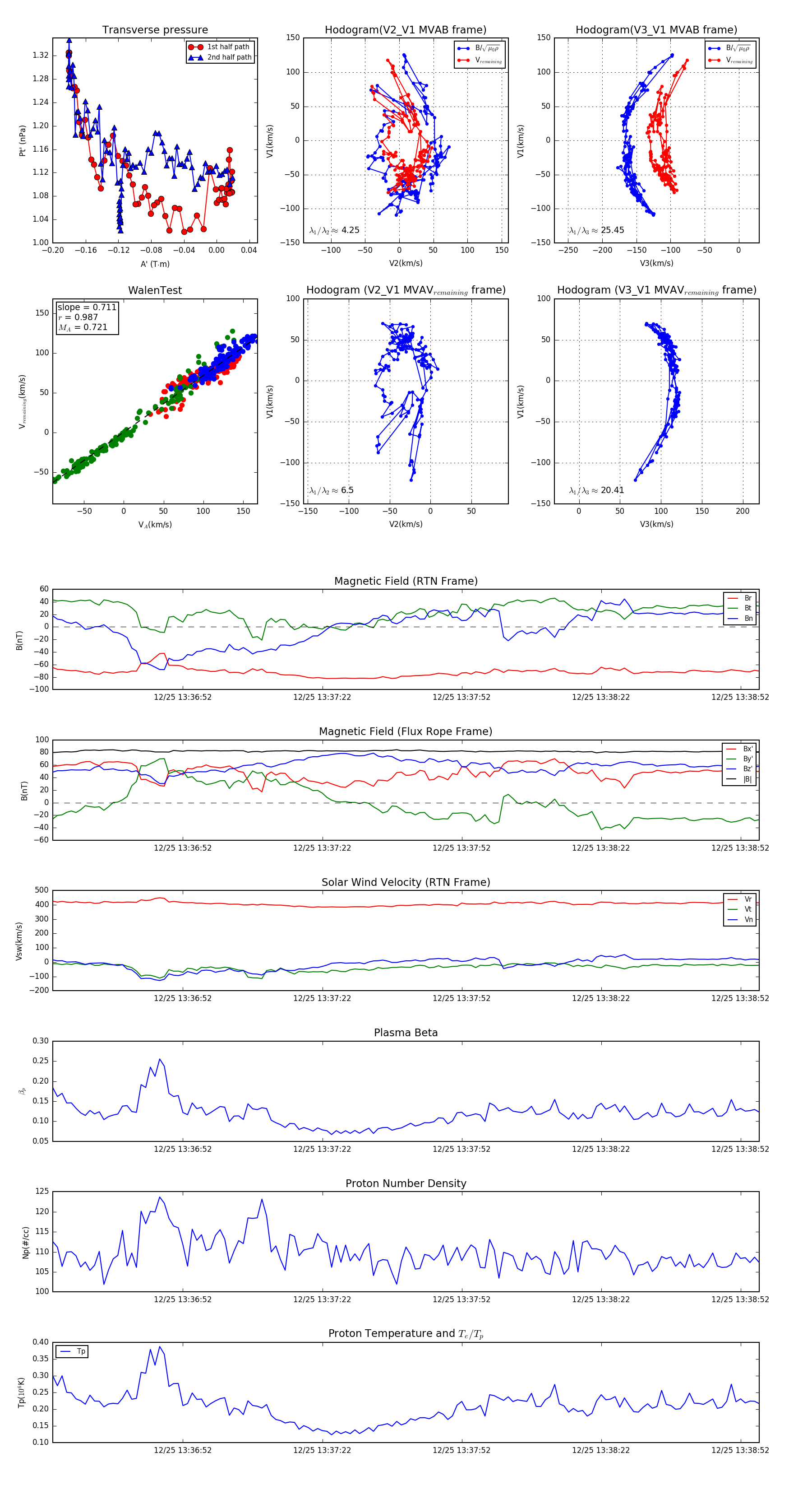
Flux Rope in 2023

Flux Rope Event 2023-12-25 13:36:24 ~ 2023-12-25 13:38:56 (153 seconds)


plot