HOME   LIST
‹–   –›

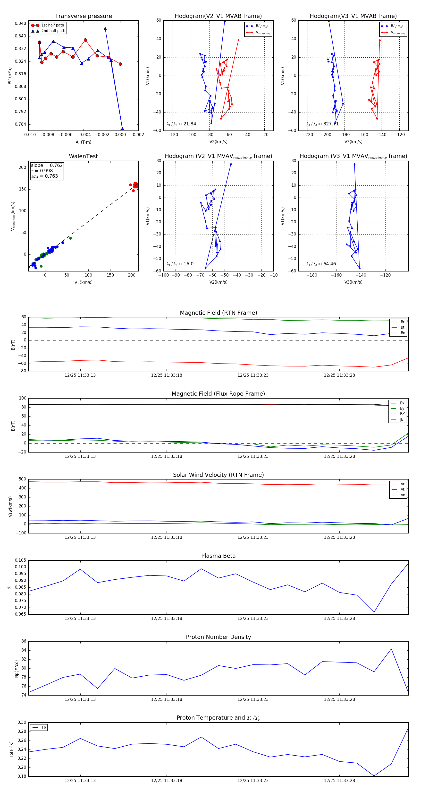
Flux Rope in 2023

Flux Rope Event 2023-12-25 11:33:10 ~ 2023-12-25 11:33:32 (23 seconds)


plot