HOME   LIST
‹–   –›

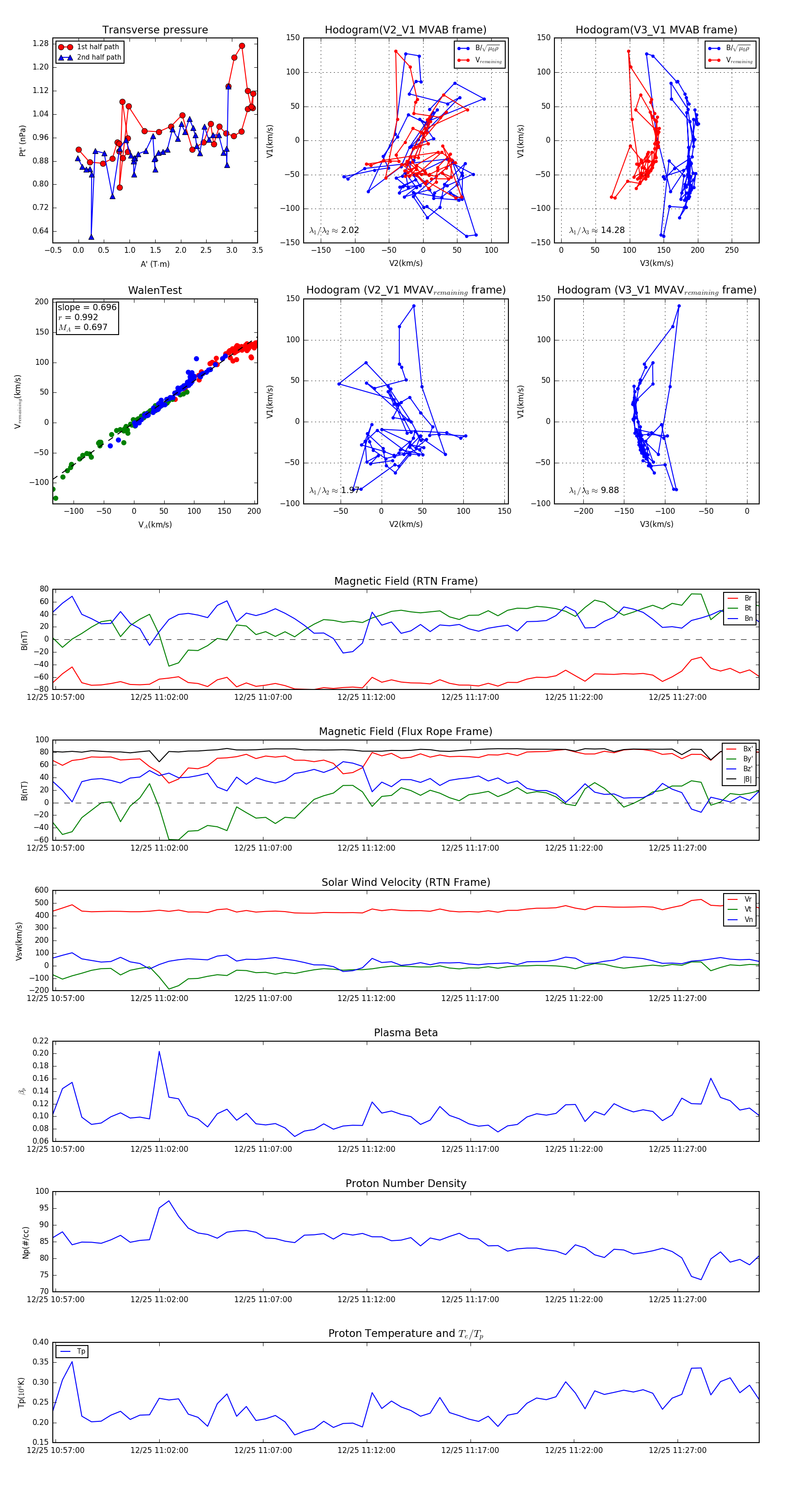
Flux Rope in 2023

Flux Rope Event 2023-12-25 10:56:52 ~ 2023-12-25 11:30:56 (2045 seconds)


plot