HOME   LIST
‹–   –›

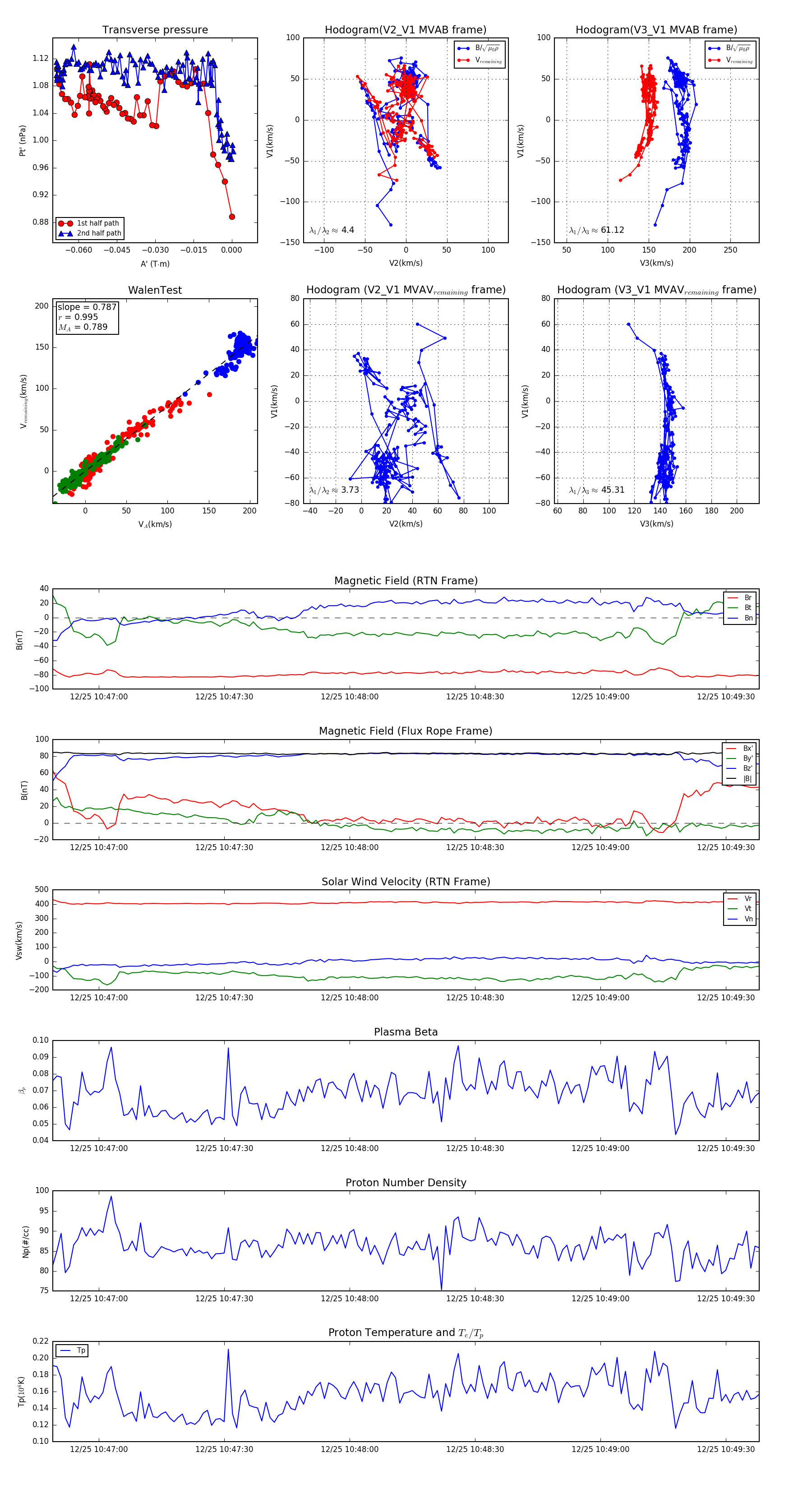
Flux Rope in 2023

Flux Rope Event 2023-12-25 10:46:49 ~ 2023-12-25 10:49:38 (170 seconds)


plot