HOME   LIST
‹–   –›

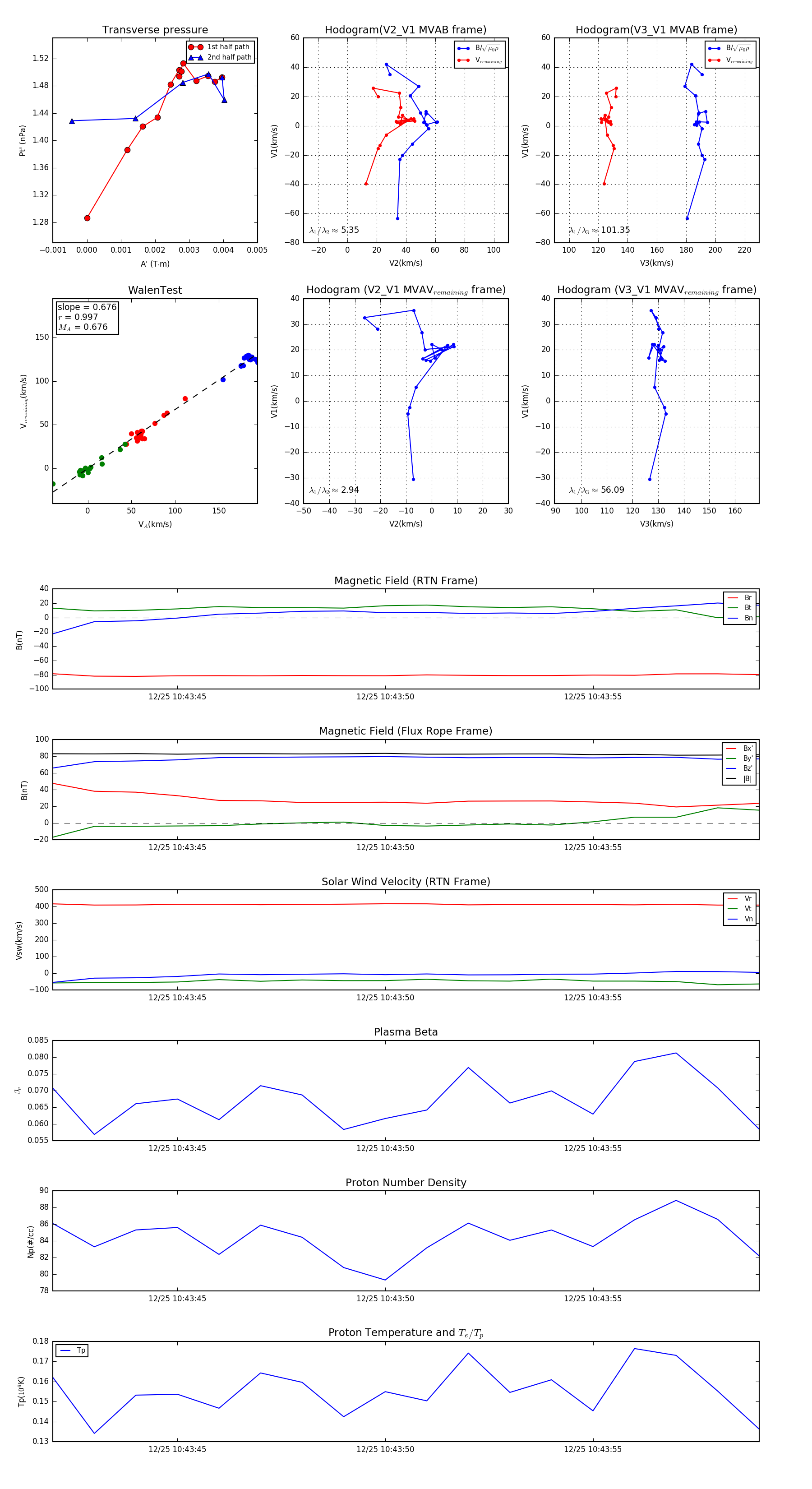
Flux Rope in 2023

Flux Rope Event 2023-12-25 10:43:42 ~ 2023-12-25 10:43:59 (18 seconds)


plot