HOME   LIST
‹–   –›

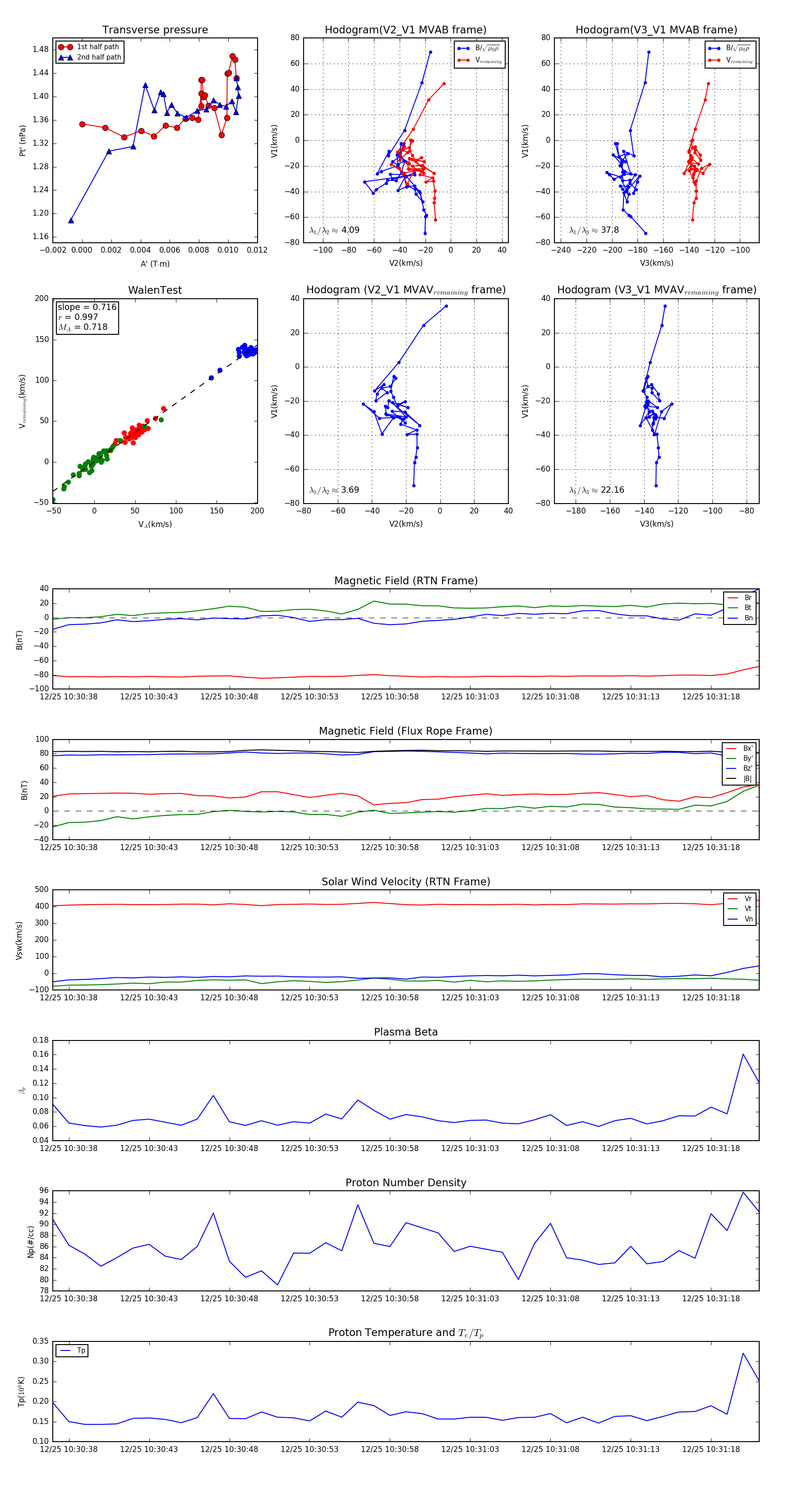
Flux Rope in 2023

Flux Rope Event 2023-12-25 10:30:37 ~ 2023-12-25 10:31:21 (45 seconds)


plot